武当武术
-
疫情低风险地区出殡人数/疫情低风险地区出殡人数多少
本文目录一览:〖壹〗、低风险地区可以办丧事吗〖贰〗、疫情低风险是什么意思?〖叁〗、关于疫情重点地区来寿返寿的隔离政策〖肆〗、好消息!全国832个贫困县已全部转为低风险地区〖伍〗、2021年10月低风险地区能办酒席吗...
-
【中国各地区的疫情情况,中国各地区的疫情情况怎么样】
本文目录一览:〖壹〗、国家统计局:疫情扰动不会改变中国经济平稳运行趋势〖贰〗、现在中国疫情最严重的不是西安,而是台湾省!各省疫情现存确诊人数-数据...〖叁〗、3月6日疫情:中国新增145例,意大利769例〖肆〗、中国疫...
-
地区疫情顶峰相见图片卡通/地区疫情顶峰相见图片卡通高清
本文目录一览:〖壹〗、高中生演讲稿各自努力顶峰相见〖贰〗、关于疫情让人宅在家里的说说_疫情让人不能出门的句子〖叁〗、经历寒冬,跨越山海,明年春天,我们顶峰相见〖肆〗、我们各自努力,然后顶峰相见(关于毕业季文案经典短句)...
-
地区疫情降级政策文件/疫情降级标准多长时间
本文目录一览:〖壹〗、中风险地区降级条件〖贰〗、新冠风险降级的条件〖叁〗、...COVID-19防护等级,但是注意了:并不是所有地方都降级了!〖肆〗、中风险区如何降为低风险区中风险地区降级条件降级条件:连续7天无新...
-
各地区疫情形势等级最新/各地区疫情详情表
本文目录一览:〖壹〗、2022安阳最新风险等级名单(2个高风险+4个中风险)〖贰〗、湖北疫情风险等级评估报告出炉〖叁〗、郑州市调整部分区域疫情风险等级的通告(2021年45号)〖肆〗、关于调整莱西市部分地区新冠肺炎疫情风...
-
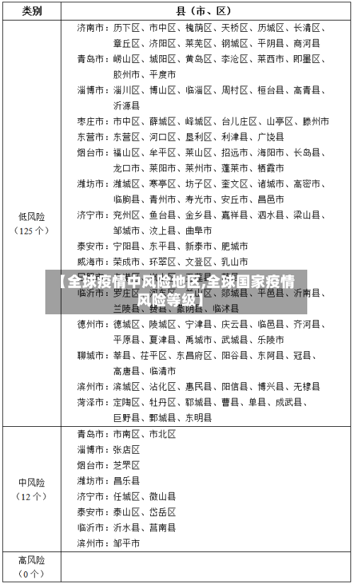
【全球疫情中风险地区,全球国家疫情风险等级】
本文目录一览:〖壹〗、上周欧洲2.4万人死于新冠,世卫警告欧洲再次成为疫情“震中”〖贰〗、世卫组织:至少38个国家和地区出现奥密克戎病例〖叁〗、3月9日疫情:中国新增45例,意大利1412例〖肆〗、国家卫健委:始终紧绷疫...
-
湖南长沙地区疫情/湖南长沙市疫情实时动态
本文目录一览:〖壹〗、长沙疫情严重的地区有哪些〖贰〗、4月26日长沙市疾控中心发布疫情防控提醒〖叁〗、11月30日长沙市望城区4例、长沙县7例新冠病毒感染者!活动轨迹公布_百度...〖肆〗、长沙疫情防控封控区+管控区+防...
-
【疫情防控地区包括哪里的,防控疫情地区的风险划分】
本文目录一览:〖壹〗、疫情期间各国封城的城市有哪些〖贰〗、什么是管控区,封控区?〖叁〗、区域管控是什么意思〖肆〗、重点疫区都有哪些省份疫情期间各国封城的城市有哪些〖壹〗、西安市:2021年12月23日,因新冠疫情,...
-
【武汉疫情发生地区图表,武汉疫情发生地区图表图片】
本文目录一览:〖壹〗、被让填表变成疫情的拦路虎!用一招消灭形式主义!〖贰〗、现在中国疫情最严重的不是西安,而是台湾省!各省疫情现存确诊人数-数据...〖叁〗、21〖陆〗、【抗击新型冠状病毒】《中国-世卫组织冠状病毒病联合专家考...
-
【松岗疫情低风险地区,深圳市松岗疫情严重吗】
本文目录一览:〖壹〗、松岗有疫情吗现在〖贰〗、4月份16号在松岗去公明可以吗〖叁〗、深圳低风险区离机场近的区域有哪些〖肆〗、松岗明天能解封吗〖伍〗、深圳松岗2月底,能不能摘星啊松岗有疫情吗现在〖壹〗、月7日0...