郑州无疫情高风险地区(郑州高风险还是低风险)

本文目录一览:

郑州金水区是高风险地区吗?

截至近来,郑州金水区没有高风险区,均为低风险区。风险等级动态调整:郑州市的风险等级划分会根据疫情最新形势进行动态调整 ,因此金水区的风险等级也可能随时间发生变化。为获取最准确的信息,建议通过官方渠道或指定链接查看最新风险等级情况 。

郑州无疫情高风险地区(郑州高风险还是低风险)-第1张图片

截至近来,郑州金水区是低风险区 ,且郑州市全市均为低风险区,暂未调整风险等级。具体说明如下:金水区风险等级现状:根据现有信息,金水区近来均为低风险区。这意味着在金水区范围内 ,疫情传播风险相对较低,居民的生活和出行受到的限制较少 。

郑州无疫情高风险地区(郑州高风险还是低风险)-第2张图片

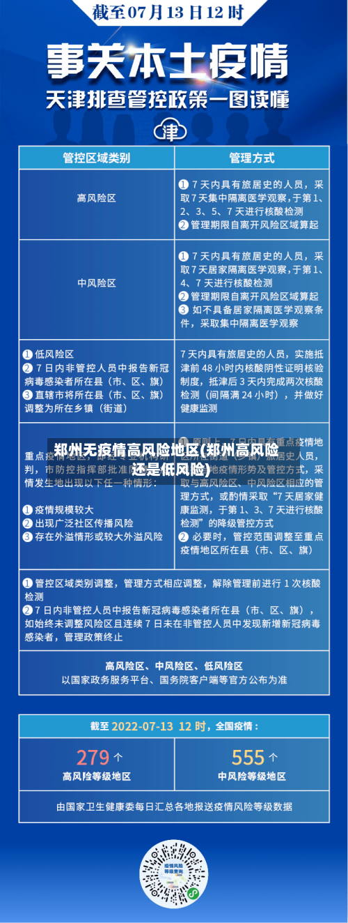
高风险地区:无。自2021年8月28日12时起,郑州市中高风险地区全部清零 ,此后未再划定高风险区域。中风险地区:荥阳市贾峪镇滨湖社区根据2021年11月3日更新信息,该区域被调整为中风险地区,为当时郑州市唯一的中风险区域 。

截至2022年12月14日 ,郑州市暂无高 、低风险地区 ,均为常态化防控区域。截至近来,郑州市均为常态化防控区域。所在县市、区、旗无高风险地区,低风险地区调整为常态化防控 。【高风险区】解除标准:连续5天未发现新增感染者 ,且第5天风险区域内所有人员完成一轮核酸筛查均为阴性,降为低风险区。

由于郑州当前无中高风险地区,因此行程码不会带星。行程码星号含义:行程卡中城市名称旁的星号仅表示该城市在过去14天内存在中高风险地区 ,并不代表用户实际到访过这些区域 。例如,若某城市部分区域被划定为中高风险区,但用户仅在该城市其他低风险区域活动 ,行程码仍会显示星号 。

郑州市调整部分区域疫情风险等级的通告(2021年45号)

〖壹〗 、郑州市新冠肺炎疫情防控指挥部办公室发布通告,自2021年11月7日起调整部分区域疫情风险等级,将新密市新华路办事处新惠街社区划定为中风险地区 ,其他地区风险等级保持不变。

〖贰〗、截至2021年11月3日,郑州市风险等级名单为0个高风险地区、1个中风险地区(荥阳市贾峪镇滨湖社区)。具体调整情况如下:高风险地区:无 。自2021年8月28日12时起,郑州市中高风险地区全部清零 ,此后未再划定高风险区域。

〖叁〗 、高风险地区:暂无。中风险地区:共2个 ,具体为荥阳市贾峪镇滨湖社区、金水区未来路办事处银基王朝四期 。疫情数据补充说明(截至11月3日24时):新增病例情况:新增本土确诊病例3例,其中郑州2例,周口1例。新增本土无症状感染者6例 ,均位于郑州。新增境外输入无症状感染者1例,无新增疑似病例 。

郑州现在是什么风险地区

〖壹〗、中风险地区:荥阳市贾峪镇滨湖社区根据2021年11月3日更新信息,该区域被调整为中风险地区 ,为当时郑州市唯一的中风险区域。

〖贰〗 、郑州没有明确统一的“全部解封”日期,主城区除封管控区域外地区在5月10日24时结束“足不出区 、严禁聚集”措施,而封控区、管控区、防范区的解封需满足连续14天无新发感染者等多项指标综合研判后确定 ,且以市疫情防控指挥部办公室通告为准。

〖叁〗 、截至近来,郑州金水区是低风险区,且郑州市全市均为低风险区 ,暂未调整风险等级 。具体说明如下:金水区风险等级现状:根据现有信息,金水区近来均为低风险区。这意味着在金水区范围内,疫情传播风险相对较低 ,居民的生活和出行受到的限制较少。

郑州那个区不是高风险

〖壹〗、截至近来 ,郑州金水区没有高风险区,均为低风险区 。风险等级动态调整:郑州市的风险等级划分会根据疫情最新形势进行动态调整,因此金水区的风险等级也可能随时间发生变化 。为获取最准确的信息 ,建议通过官方渠道或指定链接查看最新风险等级情况。

〖贰〗、截至近来,郑州金水区是低风险区,且郑州市全市均为低风险区 ,暂未调整风险等级。具体说明如下:金水区风险等级现状:根据现有信息,金水区近来均为低风险区 。这意味着在金水区范围内,疫情传播风险相对较低 ,居民的生活和出行受到的限制较少。

〖叁〗 、截至1月14日,郑州高新区部分区域属于中风险地区,具体为高新区石佛办事处育林社区五龙新城香榭园小区;除该中风险区外 ,郑州高新区其他区域未被划分为中风险或高风险地区,但风险等级可能随疫情形势动态调整。

郑州新增5处中风险地区

022年1月9日起,郑州市新增5处中风险地区 ,具体包括二七区和中原区的5个小区或楼栋 ,其他地区风险等级不变 。

截至2021年11月3日,郑州市风险等级名单为0个高风险地区、1个中风险地区(荥阳市贾峪镇滨湖社区)。具体调整情况如下:高风险地区:无。自2021年8月28日12时起,郑州市中高风险地区全部清零 ,此后未再划定高风险区域 。

截至近来,郑州中牟县为低风险区。以下为详细说明:当前风险等级:根据最新信息,中牟县近来未被划分为中高风险地区 ,整体处于低风险状态。风险等级动态性:风险等级可能随疫情发展快速调整,建议通过官方渠道(如【风险等级专题】链接或郑州本地宝公众号)实时查询最新情况 。

截至近来,郑州全域均为低风险区 ,没有中风险地区。以下为详细说明:当前风险等级情况:根据现有信息,郑州市整体疫情风险等级处于低风险状态,未划分出任何中风险区域。这一结论基于官方发布的最新数据 ,反映了当前疫情防控的阶段性成果 。

做 。通过查询河南郑州市政府防疫部门了解到,10月27日郑州二十七区新增2个高风险地区,5个中风险地区 ,因此需要做核酸。二七区是河南省郑州市的中心城区之一 ,地处郑州市主城区中心偏西南,辖区总面积152平方公里,建成区面积325平方公里。

相关推荐

  • 【新渥哪个地区有疫情,新渥哪个地区有疫情发生】

    【新渥哪个地区有疫情,新渥哪个地区有疫情发生】

    本文目录一览:〖壹〗、苻苓最新的费用,以及最近几月的走势!大神们帮帮忙〖贰〗、苻苓最新的费用,以及最近几月的走势!〖叁〗、深泽小学和新渥小学哪个好苻苓最新的费用,以及最近几月的走势!大神们帮帮忙茯苓的农本据86年鄂皖豫三省联合组成的茯苓农本调查组一个月的调研,茯苓当时的农本在六元钱一公斤;十七年后的2003年,笔者调查认定当时的茯苓农本...

  • 大庆市疫情中风险地区(大庆市疫情风险等级划分)

    大庆市疫情中风险地区(大庆市疫情风险等级划分)

    本文目录一览:〖壹〗、随意限制出行、“层层加码”,这些城市被点名〖贰〗、大庆疫情风险等级怎么查询?大庆防疫风险等级〖叁〗、7月24日大庆市疾控中心发布疫情风险提示〖肆〗、11月5日大庆市疾控中心发布疫情风险提示随意限制出行、“层层加码”,这些城市被点名随意将限制出行范围由中高风险地区扩大到其他地区:山西省运城市、河南省郑州市这类投诉...

  • 【浙江疫情地区明细图片,浙江疫情区域】

    【浙江疫情地区明细图片,浙江疫情区域】

    本文目录一览:〖壹〗、2022浙江省疫情风险等级最新消息(持续更新)〖贰〗、浙江哪几个城市有疫情?〖叁〗、12月6日浙江疫情风险等级一览〖肆〗、浙江新增确诊病例38例,这些病例遍布在了哪儿?2022浙江省疫情风险等级最新消息(持续更新)〖壹〗、截至2022年1月20日18:50:48,浙江省全域为低风险地区。以下是详细信息:金华永康...

  • 繁峙县疫情地区划分(繁峙县 疫情)

    繁峙县疫情地区划分(繁峙县 疫情)

    本文目录一览:〖壹〗、山西各地的毒珠一样么〖贰〗、山西繁峙疫情捐款多少〖叁〗、山西省忻州市繁峙县大营镇什么时候解封山西各地的毒珠一样么〖壹〗、不一样。毒株不以地区分布排布,同一地区或会存在多种不同的毒株,不过普遍认为南方的毒株因气候差异存在只发烧,没有其他症状的情况。〖贰〗、山西的毒珠给四川的毒珠不一样。毒株不以地区分布排布,同一地区有可...

  • 都匀疫情中风险地区管理/都匀 防疫

    都匀疫情中风险地区管理/都匀 防疫

    本文目录一览:〖壹〗、从都匀下高铁站需要三天两检吗〖贰〗、东莞回都匀要隔离嘛〖叁〗、从没有疫情风险到都匀要做核酸吗〖肆〗、4月份从贵阳回都匀需要隔离吗?〖伍〗、都匀疫情要封城吗〖陆〗、都匀属于什么风险地区从都匀下高铁站需要三天两检吗从都匀下高铁站需要三天两检。经查询都匀(黔南州)2022年10月10日最新疫情防控政策:低...

  • 【今日临夏地区疫情情况,今日临夏地区疫情情况怎么样】

    【今日临夏地区疫情情况,今日临夏地区疫情情况怎么样】

    本文目录一览:〖壹〗、临夏市哪里因为疫情封了〖贰〗、临夏的疫情怎么样〖叁〗、最新:7月14日新增本土“64+368”(甘肃“30+41”)(天水市2例)_百度...〖肆〗、临夏市算不算高风险〖伍〗、有天津静海区、临夏和合肥旅居史的来返穗人员请报备〖陆〗、临夏市从11月17日静默到什么时候临夏市哪里因为疫情封了通过查询关资...

  • 【忻州地区的疫情,忻州地区的疫情最新消息】

    【忻州地区的疫情,忻州地区的疫情最新消息】

    本文目录一览:〖壹〗、本土新增“1228+5658”〖贰〗、2022年11月21日山西省新型冠状病毒肺炎疫情情况〖叁〗、忻州繁峙疫情什么时候开始的〖肆〗、山西省那个市有疫情〖伍〗、忻州几例本土新增“1228+5658”〖壹〗、月28日0—24时,全国31个省(自治区、直辖市)和新疆生产建设兵团报告新增本土确诊病例1228例、本...

  • 7月重点疫情地区名单/7月疫情重点地区有哪些

    7月重点疫情地区名单/7月疫情重点地区有哪些

    本文目录一览:〖壹〗、什么叫重点疫区〖贰〗、基孔肯雅热国家地区名单〖叁〗、7月5日上海1地列为高风险,4地列为中风险APP〖肆〗、中国中高风险地区最新名单最新2021什么叫重点疫区〖壹〗、重点疫区是指累计确诊病例数超过100的城市或地区,包括国内和世界两类,具体判定标准及防控措施如下:国内重点疫区判定标准国内重点疫区通常以累计确诊病...

  • 地区疫情自查报告范文/疫情自查报告格式以及范文

    地区疫情自查报告范文/疫情自查报告格式以及范文

    本文目录一览:〖壹〗、疫情防控工作自查报告5篇〖贰〗、疫情防控自查报告〖叁〗、幼儿园疫情自查报告疫情防控工作自查报告5篇〖壹〗、以下是考网总结的疫情防控工作自查报告,欢迎阅读!疫情防控工作自查报告社区防控是疫情防控最基础、最重要、最艰巨的工作,是推动防控措施责任落实到“最后一米”的地方。某某社区自接到上级防控疫情的命令以来,迅速进...

  • 【义乌地区疫情最新报告,义乌地区疫情最新报告数据】

    【义乌地区疫情最新报告,义乌地区疫情最新报告数据】

    本文目录一览:〖壹〗、现在出入浙江义乌最新规定〖贰〗、义乌那个地方疫情最严重〖叁〗、义乌连续3天全域静默管理,当地的疫情有多严峻?〖肆〗、浙江义乌疫情几号开始的现在出入浙江义乌最新规定〖壹〗、出义乌规定-非必要不离义。确需离义者,需出示健康码绿码和48小时内核酸检测阴性证明。〖贰〗、周六出入境管理局不上班。浙江省金华市义乌市公安...

返回顶部