陕西咸阳疫情风险地区图(陕西咸阳疫情属于什么风险区)

本文目录一览:

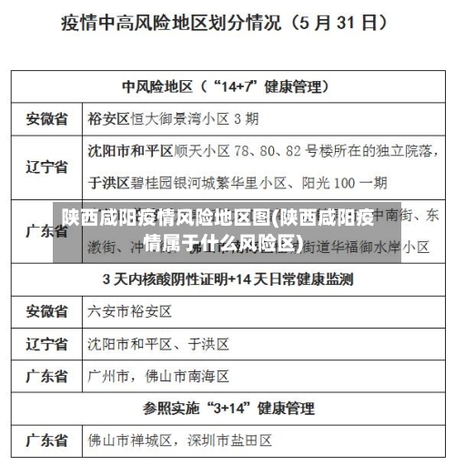
咸阳10月26日2个高风险区调整为中风险区7个中风险区调整为低风险区

〖壹〗 、具体名单如下:由中风险区调整为低风险区淳化县铁王镇大疙瘩村四组淳化县铁王镇秦河村王家河组【相关阅读】时间截至10月26日10:00,咸阳市共高风险区13个 、中风险地区:18个 。

陕西咸阳疫情风险地区图(陕西咸阳疫情属于什么风险区)-第1张图片

〖贰〗、自2022年11月12日7时起 ,秦都区人民西路绒布印染厂小区3号楼2单元由中风险区调整为低风险区。调整后,咸阳市中高风险区全部清零。

陕西咸阳疫情风险地区图(陕西咸阳疫情属于什么风险区)-第2张图片

〖叁〗、部分城市是 。 咸阳市疫情防控指挥部研究决定,12个高风险区调整为低风险区 。

陕西咸阳疫情风险地区图(陕西咸阳疫情属于什么风险区)-第3张图片

〖肆〗 、高风险区满足以下条件可调整为中风险:高风险区连续7天无新增感染者。且第7天风险区域内所有人员完成一轮核酸筛查均为阴性 ,降为中风险区。连续3天无新增感染者降为低风险区 。

〖伍〗、浙江省:4例 ,杭州市(2例)、嘉兴市(2例)。重庆市:1例,在沙坪坝区。多地调整风险等级情况天津市:自3月16日起,天津临港经济区东方星城调整为高风险地区;天津临港经济区泰长领钧实业发展有限公司调整为中风险地区 。

〖陆〗 、咸阳市疫情防控指挥部关于调整咸阳市部分地区疫情风险等级的公告根据国家《新型冠状病毒肺炎防控方案》和《关于进一步优化新冠肺炎疫情防控措施科学精准做好防控工作的通知》有关风险区调整标准 ,经市级专家综合研判,咸阳市疫情防控指挥部研究决定,自2022年12月8日起 ,14个高风险区调整为低风险区。

咸阳市属于疫情什么风险区?

风险等级与隔离要求:陕西省咸阳市近来均为低风险地区,根据上海市疫情防控政策,低风险地区来沪人员无需隔离。图:低风险地区来沪无需隔离(图片示意)健康码查验:上海在各大火车站、两大机场及汽车站等交通枢纽 ,对来沪人员查验健康码绿码,核验无误后即可有序通行 。

近来,陕西西安和咸阳地区被归类为低风险区域。除了偶尔出现的由咸阳机场输入的病例外 ,当地没有出现新的本土确诊病例。西安和咸阳地区的疫情防控工作取得了显著成效,虽然仍需保持警惕,但整体风险较低 。相关部门持续加强入境管控措施 ,确保输入性病例得到有效管理。

咸阳市疫情防控指挥部发布了一份公告 ,根据国家有关疫情防控的规定,结合实际情况,决定自2022年11月27日起 ,将咸阳市内的6个区域划定为高风险区。

现在陕西的中高风险区都是在西安,西安市 。并不用你说的咸阳市, 。咸阳市都是低风险区。

咸阳市疫情防控指挥部关于划定咸阳市部分地区疫情风险等级的公告根据国家《新型冠状病毒肺炎防控方案》和《关于进一步优化新冠肺炎疫情防控措施科学精准做好防控工作的通知》有关风险区调整标准 ,经市级专家综合研判,咸阳市疫情防控指挥部研究决定,自2022年11月27日起 ,划定6个高风险区。

咸阳三原10月25日新增中高风险区了吗咸阳市是低风险区吗

〖壹〗、是的增了!咸阳市疫情防控指挥部研究决定,自2022年10月25日起,划定咸阳部分地区疫情风险等级 。

〖贰〗 、通过查询相关公开信息显示截止于2022年10月25日21:37:38 ,先地区防疫防控情况属于低风险,防疫管控措施要求是有咸阳市三原县和泾阳县除中高风险区以外旅居史人员,落实“4天居家隔离+3天居家健康监测”措施。

〖叁〗、咸阳市疫情防控指挥部研究决定 ,自2022年10月26日起 ,调整咸阳市部分地区风险等级。

〖肆〗、风险等级划分自10月25日24时起:高风险区:疏附县站敏乡 、托克扎克镇、吾库萨克镇、萨依巴格乡 。中风险区:疏附县其他乡镇。低风险区:喀什地区其他县市。交通与人员管理 交通畅通:航空 、铁路 、公路正常运营,未实施交通管制 。入喀政策:外地人员无需隔离或核酸报告,需落实戴口罩、测温、扫码措施。

〖伍〗 、、安徽(除合肥市和中高风险地区之外):对7日内有上述地区旅居史来返咸人员闭环转运 ,落实4天居家隔离+3天居家健康监测(第7天各开展1次核酸检测)。备注:上文中未提及的其他省(区、市)高 、中、低风险区旅居史人员,按照国庆假期及前后疫情防控政策、第九版防控方案执行 。

相关推荐

  • 【临漳疫情高风险地区查询,临漳疫情最新数据消息】

    【临漳疫情高风险地区查询,临漳疫情最新数据消息】

    本文目录一览:〖壹〗、2022年邯郸馆陶县高风险地区有哪些(2022年邯郸馆陶县高风险地区有哪些呢...〖贰〗、廊坊回临漳隔要隔离吗〖叁〗、石家庄是中高风险地区吗〖肆〗、从临漳到安阳需要隔离吗?〖伍〗、返回邯郸需要提前报备吗?2022年邯郸馆陶县高风险地区有哪些(2022年邯郸馆陶县高风险地区有哪些呢...〖壹〗、现将相关事项...

  • 阜阳地区疫情历史数据/阜阳疫情确诊人数

    阜阳地区疫情历史数据/阜阳疫情确诊人数

    本文目录一览:〖壹〗、安徽阜阳哪里疫情最严重〖贰〗、11月13日阜阳颍州区发现初筛阳性4人昨日新增确诊15例阜阳〖叁〗、阜阳有哪些地方疫情封了22年11月30号〖肆〗、2022年安徽阜阳有疫情吗安徽阜阳哪里疫情最严重太和县三塔镇。太和县三塔镇为高风险区,太和县城关镇舒乐西路南一巷32号;太和县城关镇晶宫世界城小区为中风险区。三塔镇,...

  • 周康地区闭环了吗今天疫情(周康10号 时间)

    周康地区闭环了吗今天疫情(周康10号 时间)

    本文目录一览:〖壹〗、周康地区好点的小学有哪些〖贰〗、上海浦东周康地区的世界学校,谁知道??周康地区好点的小学有哪些周康地区好点的小学有周浦二小、一小、三小、澧溪小学和尚德小学。周康区域公办周浦二小一直是周康附近排名第一的学校,现有公元部总校和瑞建路分校。其它学校一小、三小和澧溪小学紧随其后。私立学校就是尚德学校。这几所学校在周康地区口碑都是好...

  • 【河北现在是疫情地区吗,河北是否疫情地区】

    【河北现在是疫情地区吗,河北是否疫情地区】

    本文目录一览:〖壹〗、河北新型冠状肺炎情况现在如何?〖贰〗、河北取消异地归来隔离了吗〖叁〗、河北此次疫情源头尚未查实,当地感染源为何难以确认?〖肆〗、河北又出现新病毒了吗〖伍〗、河北板块:河北所有城市都属于疫情低风险区域,为什么还是一级应急响应呢...〖陆〗、一河北卡车司机车上睡觉不住宾馆,你支持卡车司机的做法吗?河北新型...

  • 开州什么地区没有疫情发生(开州区封城了吗)

    开州什么地区没有疫情发生(开州区封城了吗)

    本文目录一览:〖壹〗、重庆的开州有疫情读书吗?〖贰〗、开州疫情最新消息今天在哪个区〖叁〗、开州区出行政策〖肆〗、2022重庆开州区外出务工人员返乡需要注意什么?〖伍〗、10月10日重庆开州区关于划定临时管控区的通告〖陆〗、重庆回开州需要隔离吗重庆的开州有疫情读书吗?〖壹〗、没有。开州区隶属于重庆市,位于重庆市东北部。通过...

  • 疫情不到高风险地区通知(不在高风险地区能回家吗)

    疫情不到高风险地区通知(不在高风险地区能回家吗)

    本文目录一览:〖壹〗、疫情低风险地区是什么标准〖贰〗、鹤壁市疫情防控指挥部办公室提醒:非必要不前往涉疫地区〖叁〗、疫情防控通知怎么写〖肆〗、该地考生【尽快撤离疫区!】22年卫生资格考试新冠疫情防控须知!(转)_百...疫情低风险地区是什么标准划分标准:以病例和无症状感染者的居住地为主,以及其活动频繁且传播风险较高的工作地、活动地等区...

  • 广东省受疫情影响地区(广东省疫情严重区域)

    广东省受疫情影响地区(广东省疫情严重区域)

    本文目录一览:〖壹〗、广东疫情重点地区名单〖贰〗、广州北京发热门诊压力变大,农村是下一个令人担忧的战场〖叁〗、广东疫情最严重的地方广东疫情重点地区名单此次疫情新增本土确诊病例涉及广东的深圳、东莞、广州、江门、揭阳五市,其中江门新会区疫情较为突出,已报告6例确诊病例和2例本土无症状感染者。新会区疫情现状江门新会区是此次疫情的重点区域,截至近...

  • 【商洛地区最近的疫情,商洛疫情最新动态】

    【商洛地区最近的疫情,商洛疫情最新动态】

    本文目录一览:〖壹〗、2022年4月8日,陕西省商洛市公安局通报:胡某等7人从上海返回隐瞒不报...〖贰〗、陕西商洛疫情怎么样〖叁〗、商洛疫情严重吗〖肆〗、陕西商洛丹凤县疫情防控政策〖伍〗、商洛有没有疫情〖陆〗、商洛疫情返乡最新政策(持续更新)2022年4月8日,陕西省商洛市公安局通报:胡某等7人从上海返回隐瞒不报......

  • 江苏省南通地区疫情/江苏南通地区疫情情况

    江苏省南通地区疫情/江苏南通地区疫情情况

    本文目录一览:〖壹〗、江苏省哪些地区是B类疫情管控地区(江苏属于什么疫情区)〖贰〗、江苏南通属于什么风险地区〖叁〗、2022南通受疫情影响交通停航停班汇总〖肆〗、南通哪里有疫情江苏省哪些地区是B类疫情管控地区(江苏属于什么疫情区)达州出发去各地或各地返达的隔离政策查询:点击进入江苏风险区疫情情况:苏州近来属于疫情管控B类地区。疫情防...

  • 关注疫情风险地区的通知(疫情风险区通报)

    关注疫情风险地区的通知(疫情风险区通报)

    本文目录一览:〖壹〗、最新疫情防控通知模板范文分享(通用6篇)〖贰〗、疫情防控通知公告模板范文(集锦7篇)〖叁〗、疫情防控的通知5篇〖肆〗、11月4日汉中疾控发布疫情防控健康提示最新疫情防控通知模板范文分享(通用6篇)〖壹〗、最新疫情防控通知模板范文分享(一)由于近期疫情防控形势严峻,为有效防范疫情的传播,切实维护本地疫情防控大局...

返回顶部