本文目录一览:
- 〖壹〗、鲁西北包含了哪几个地区
- 〖贰〗 、鲁西北是哪几个城市
- 〖叁〗、鲁西北包括哪些地区
- 〖肆〗、夏津疫情严重吗
鲁西北包含了哪几个地区
〖壹〗 、鲁西北涵盖德州、滨州、聊城和东营地区。 鲁中地区包括济南 、泰安、莱芜、淄博和潍坊等地。 鲁南和鲁西南则包括济宁 、菏泽、临沂、枣庄和日照等地 。 胶东半岛,也称为山东半岛,位于胶州湾和莱州湾之间的胶莱河以东地区 ,涵盖青岛 、烟台和威海三个地区,是山东省最发达的地区之一。

〖贰〗、鲁西北包括德州市、聊城市、滨州市,以及济南市的商河县 、济阳县和东营市的利津县及河口区。以下是详细解德州市:是鲁西北的重要城市之一 ,也是该地区的经济文化交通中心 。聊城市:同样位于鲁西北地区,拥有丰富的历史文化和自然资源。滨州市:鲁西北的另一重要城市,但需注意不包括邹平县和博兴县。

〖叁〗、鲁西北主要包括以下城市及地区:德州市:作为鲁西北的经济文化交通中心 ,德州市在区域内占据重要地位 。聊城市:聊城市同样位于鲁西北地区,是区域内的重要城市之一。滨州市:滨州市大部分地区属于鲁西北,但需注意邹平县和博兴县并不包括在内。

鲁西北是哪几个城市
〖壹〗、鲁西北涵盖德州 、滨州、聊城和东营地区 。 鲁中地区包括济南、泰安 、莱芜、淄博和潍坊等地。 鲁南和鲁西南则包括济宁、菏泽 、临沂、枣庄和日照等地。 胶东半岛 ,也称为山东半岛,位于胶州湾和莱州湾之间的胶莱河以东地区,涵盖青岛、烟台和威海三个地区 ,是山东省最发达的地区之一 。
〖贰〗 、山东省分为五个地理区域:鲁东有烟台、青岛、威海;鲁中包括潍坊、淄博 、莱芜、济南和泰安;鲁西北有东营、滨州 、德州、聊城;鲁西南有菏泽、济宁;鲁中南包括枣庄 、临沂和日照。 山东省,简称鲁,省会济南,位于中国东部沿海地区 ,与河北、河南、安徽和江苏四省接壤。
〖叁〗 、鲁西北地域包括聊城、德州、滨州和东营四个地区,大致位于黄河与鲁中地域之间。 鲁西南地域以黄河与鲁西北地域为界,以牛山-砠徕山-蒙山-孟良崮-五莲山一线与鲁中地域为界 ,以五莲山与胶潍地域为界 。
鲁西北包括哪些地区
鲁西北涵盖德州 、滨州、聊城和东营地区。 鲁中地区包括济南、泰安、莱芜 、淄博和潍坊等地。 鲁南和鲁西南则包括济宁、菏泽、临沂 、枣庄和日照等地 。 胶东半岛,也称为山东半岛,位于胶州湾和莱州湾之间的胶莱河以东地区 ,涵盖青岛、烟台和威海三个地区,是山东省最发达的地区之一。
鲁西北是指山东省黄河以北的地区,涵盖德州市、聊城市 、滨州市 ,以及东营市的河口区、利津县和济南市的商河县、济阳区。 鲁西北地区历史悠久,古属冀州,与冀中南地区 、豫北地区共同构成了海河平原 。这三个区域总面积约15万平方公里 ,总人口约9000万,以汉族为主,主要语言为冀鲁官话。
鲁西北包括山东省内位于黄河以北的地区,包括德州市、聊城市、滨州市 、以及东营市的河口区、利津县和济南市的商河县、济阳区。
鲁西北是对山东省西北部地区的统称 ,包含多个市县区 。主要包括德州市、聊城市,滨州市的部分区域 。德州市有德城区 、陵城区、乐陵市、禹城市以及宁津县 、庆云县等多个县市区;聊城市包含东昌府区、临清市、冠县 、莘县等;滨州市的阳信县、无棣县等有时也被纳入鲁西北范畴。

夏津疫情严重吗
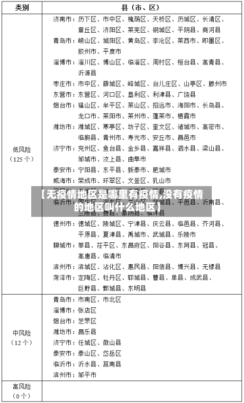
不严重 。截止到2022年12月8日,夏津县属于疫情低风险地区 ,所以不严重。夏津县隶属于山东省德州市,地处鲁西北平原、鲁冀两省交界处。北依德州,南靠聊城 ,西临京杭大运河。
截止近来2022年11月3日已经解封 。当地疫情政策通知已经全部清零,由于当地处于无风险区域,但仍需要做48小时核酸。夏津地处鲁西北平原 、鲁冀两省交界处。著名风景区黄河故道森林公园正位于此地 ,是平原地区珍贵的原生态自然资源,有北方落叶果树博物馆之美誉 。
截至2022年11月6日24时夏津县确诊13例。截至2022年11月6日24时德州市无新增本土确诊病例。全市报告新增本土无症状感染者1例,在德城区 ,系集中隔离点检出,已转运至定点医院隔离医学观察 。现有本土无症状感染者76例,其中德城区49例、夏津县13例、禹城市7例 、平原县4例、武城县2例、宁津县1例。









