本文目录一览:
- 〖壹〗、5月16日起白云机场不再将国内进港航班全纳入重点管控
- 〖贰〗、疫情防控重点关注地区有哪些?
- 〖叁〗 、广东疫情重点地区名单
- 〖肆〗、全国各地哪些地方疫情厉害
5月16日起白云机场不再将国内进港航班全纳入重点管控
〖壹〗、白云机场自2022年5月16日06:00起调整国内进港航班管控措施,不再将所有国内进港航班纳入重点管控 ,具体安排如下:管控措施调整核心内容 非重点管控地区航班:恢复常态化运行,通过一号航站楼(T1)和二号航站楼(T2)正常进港流程保障。

〖贰〗 、0月21日6:00起,白云机场国内进港航班重点管控范围调整为兰州、额济纳旗、二连浩特等3个地区3个机场的进港航班 ,国内其他地区机场来穗航班按正常航班保障。

〖叁〗 、自10月29日06:00起,白云机场将黑河市、陇南市机场进港航班纳入重点管控范围,同时取消伊犁州机场进港航班重点管控 。
〖肆〗、从白云机场出发乘坐国内航班的旅客 ,自4月30日起须同时满足以下条件:持48小时核酸检测阴性证明 、现场接受抗原检测、健康码绿码且体温检测正常。 具体要求如下:48小时核酸检测阴性证明旅客需提供有效时间内的核酸检测结果(以采样时间计算),纸质或电子版均可。
〖伍〗、白云机场取消对张家界进港航班的重点管控:白云机场即日起取消了对张家界进港航班的重点管控措施 。这意味着从张家界飞往白云机场的航班将不再受到特别的防疫管控,乘客的出行将更加便捷。然而 ,乘客仍需遵守基本的防疫规定,如佩戴口罩 、保持社交距离等。

疫情防控重点关注地区有哪些?
之前人员流动小、流动慢的偏远地区、农村地区需重点关注,相关部门需未雨绸缪 ,做好药品、医疗资源准备,以加强应对 。春节出行仍需保持个人防护客流量回升:随着防疫政策进一步优化,今年春运客流量增长明显。
湖北省作为重点疫区:作为疫情的发源地,湖北省尤其是武汉市在疫情期间面临着极大的挑战。随着疫情的扩散 ,湖北省其他地区也受到了严重影响,因此整个省份被视为重点疫区 。 广东 、黑龙江等省份的疫情情况:广东等地由于人口流动大、密度高,疫情传播速度快 ,一度成为重要的防控区域。
面对京津沪豫辽粤六省份奥密克戎本土病例,疫情防控需重点关注以下方面:强化溯源与流调能力奥密克戎传播速度快、隐匿性强,需通过跨区域信息共享平台打破数据壁垒 ,实现病例信息 、行程轨迹、密接人员等数据的即时互通。
重点关注地区是指:重点管控区所在的地市除重点管控区以外的行政区域 。 重点关注地区管理措施:从防控指令下达日开始,该市来(返)沈人员需提供7日内或48小时新冠病毒核酸检测阴性证明,无法提供核酸检测阴性信息的 ,需第一时间接受核酸检测。
广东疫情重点地区名单
〖壹〗、020年3月广东省新冠肺炎疫情风险等级重点地区名单如下:中风险地区:广州市越秀区;深圳市福田区;佛山市禅城区 、南海区、顺德区、三水区;惠州市惠城区 、惠阳区、惠东县、博罗县 、大亚湾区;中山市主城区片区;肇庆市端州区;揭阳市普宁市。
〖贰〗、此次疫情新增本土确诊病例涉及广东的深圳、东莞、广州 、江门、揭阳五市,其中江门新会区疫情较为突出,已报告6例确诊病例和2例本土无症状感染者。新会区疫情现状江门新会区是此次疫情的重点区域 ,截至近来累计报告6例确诊病例和2例无症状感染者 。
〖叁〗、国内重点地区(2025年7月最新数据)广东省以下13个地市报告本地病例:佛山 、广州、东莞、中山 、深圳、江门、肇庆 、梅州、珠海、惠州 、潮州、阳江、云浮。全球分布特征主要流行区域集中在美洲、亚洲和非洲三大洲,但受传播范围广 、变数多的影响,具体国家名单尚未公开。
〖肆〗、新增本土确诊病例情况根据广东卫健委3月31日通报,3月30日0-24时 ,全省新增本土确诊病例11例,其中广州报告1例,深圳6例 ,珠海1例,东莞3例 。该病例为广州在重点人群筛查中发现,具体活动轨迹及感染来源需等待官方进一步通报。
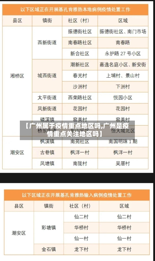
〖伍〗、广东省“两热”(基孔肯雅热和登革热)疫情高风险区涉及以下地区:深圳市福田区福保街道菩提路216号点彩人家28栋该区域被明确列为高风险区 ,需重点关注蚊媒传播风险。基孔肯雅热和登革热均通过伊蚊叮咬传播,居民应加强防蚊措施,如清理积水容器 、使用蚊帐或驱蚊剂 ,避免蚊虫滋生 。
〖陆〗、例如,疫情初期湖北省全省因疫情严重被整体列为重点疫区;同时,全国范围内有27个市因确诊病例数突破100例被纳入该范畴 ,具体包括浙江省温州市、台州市 、杭州市、宁波市,河南省信阳市、驻马店市,安徽省合肥市 、阜阳市,江西省南昌市等。这些城市因疫情传播风险较高 ,需采取更严格的防控措施。
全国各地哪些地方疫情厉害
〖壹〗、上海疫情受到全国高度关注且被认为“严重”,主要与疫情传播规模与防控难度、城市地位与影响 、防控过程中的个别问题引发舆论关注、全国支援下的压力与期待等多方面因素有关 。
〖贰〗、江苏省是近来全国疫情最为严重的省份之一。根据最新的中高风险区域名单,江苏省拥有2个高风险地区和50个中风险地区。8月1日 ,江苏新增40例本土确诊病例,其中11例为轻型,29例为普通型 。同时 ,新增2例本土无症状感染者,以及3例境外输入确诊病例。
〖叁〗、湖北省 、黑龙江省、江苏省、山东省 、河南省。根据全国疫情防控中心显示,湖北省是最严重的 ,其次就数黑龙江省了,全国各地都不要黑龙江身份的打工者。都怕被传染,年后外出的打工者有百分八十五的人都被劝返回黑龙江省了 。
〖肆〗、首次爆发地:新型冠状病毒肺炎疫情自2020年初在中国湖北省武汉市首次爆发 ,并迅速蔓延至全国各地及全球范围。疫情扩散情况:由于早期对病毒传播和感染途径的认识不足,以及春节期间人员流动性增加,导致疫情在短时间内迅速扩散,使湖北省特别是武汉市成为了中国疫情最为严重的地区。
〖伍〗、其中上海在2022年春季的本土疫情中 ,单日无症状感染者数量曾连续多日突破2万例 。 防控现状 当前疫情监测数据显示,尚未有城市出现持续性暴发趋势。病毒的传播强度与变异毒株特性 、人群免疫屏障建立程度直接相关,我国建立的全国传染病直报网络系统正持续监测各地疫情态势变化。
〖陆〗、我们都知道 ,新型冠状病毒具有很强的传染性,它会人传人,会通过各种各样的途径传播 ,比如飞沫传播、接触传播以及空气传播等等,全国各地都感染了 。









