本文目录一览:
- 〖壹〗、2022有本土病例地区来杭州余杭区疫情防控措施一览
- 〖贰〗 、杭州萧山疫情最新消息(持续更新)
- 〖叁〗、杭州是属于高风险地区还是低风险地区
- 〖肆〗、12月6日杭州现在是什么风险等级?
2022有本土病例地区来杭州余杭区疫情防控措施一览
〖壹〗、中高风险地区或有本土阳性感染者报告地所在地级市的人员:非必要不出行:建议此类人员非必要不前往杭州余杭区。提前报备:确需出行至余杭区的 ,需提前向到达的村(社区)进行报备 。配合防疫政策:抵达余杭区后,在未完全排除感染风险前,需遵守以下规定:限制进入场所:不得进入商场 、超市等人员密集场所。

〖贰〗、022年从国内中高风险地区返岗杭州余杭需要隔离,具体措施根据旅居史范围划分如下:中高风险地区所在乡镇(街道)旅居史:需实施“14+7”健康管理措施 ,即14天集中隔离医学观察(期间需严格遵守隔离规定,不得外出) + 7天居家健康观察(非必要不外出,避免聚集)。

〖叁〗、根据省疫情防控办工作提示 ,2022年温州市苍南县灵溪镇(封控区 、管控区、防范区)来余杭区的人员需要实行“14+7 ”健康管理措施。具体说明如下:“14+7”健康管理措施:指14天集中隔离医学观察+7天居家健康观察 。该措施主要针对来自疫情中高风险地区或划定的封控区、管控区 、防范区的人员。

杭州萧山疫情最新消息(持续更新)
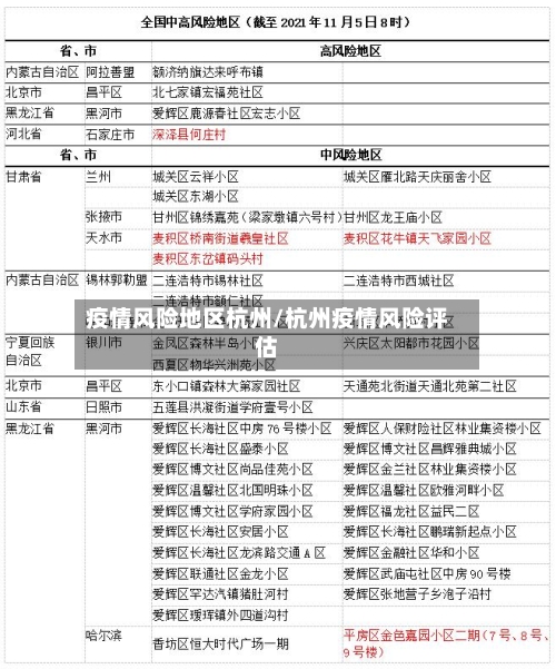
截至2021年12月7日19:40,杭州萧山疫情最新情况如下:新增中风险地区杭州市萧山区北干街道龙湖春江天玺17幢被调整为中风险区域。杭州全域风险等级:1处中风险地区(萧山区上述区域),0处高风险地区 ,其余地区为低风险地区 。
杭州市萧山区新冠肺炎疫情防控指挥部2022年25号通告主要内容为:自2022年4月18日4时起,对盈丰街道佳境社区所涉“三区”全面解封,解封解控后相关区域恢复常态化疫情防控管理措施。
022年2月8日18:31:19更新 ,杭州萧山区疫情三区范围划分如下:封控区:义桥镇:御景蓝湾1幢、家家健康药店(时代大道分店)、好胜客大食堂(御景蓝湾店)。蜀山街道:湖东村岭头田自然村556号,湖东村西 、北至自然河道,南、东至村道的合围区域;知章村贤和堂125号1幢 。

杭州是属于高风险地区还是低风险地区
截至2022年3月6日13:52:40 ,杭州全域为低风险地区,未进行风险等级调整。以下为具体说明及补充信息:风险等级情况根据公开信息,2022年3月6日杭州未发布任何关于风险等级调整的官方通知,全市所有区域均维持低风险状态。此前若存在中高风险地区 ,也已在之前完成降级或解除管控 。
截止4月23日,杭州临平区不是高风险地区,仍为低风险地区 ,但区内划分有封控区、管控区 、防范区三类重点管控区域。具体说明如下:临平区整体风险等级根据公开信息,临平区整体维持低风险地区状态,未被划定为高风险或中风险区域。风险等级划分通常以行政区划为单位 ,而临平区近来未触发升级条件 。
截至2022年1月14日,杭州全域为低风险地区,前往杭州后行程码不会带“*”号。以下为详细说明:行程码带“* ”的判定规则根据“通信大数据行程卡”规则 ,若用户过往14天内到访过的国内城市中存在中高风险地区,则行程码中对应城市名称旁会标注“*”号。若所到访城市全域均为低风险,则不会标注。
12月6日杭州现在是什么风险等级?
截止到2021年12月6日16时30分29秒 ,杭州全域为低风险地区 。具体说明如下:风险等级情况:根据提供的信息,在2021年12月6日16时这个时间节点,杭州整体处于低风险状态,没有中高风险区域。这表明当时杭州的疫情防控形势相对平稳 ,疫情传播风险较低。
截至2021年12月6日16时,浙江省疫情风险等级如下:中风险地区 宁波市镇海区蛟川街道 临江小区 宁波阿尔卑斯电子有限公司自2021年12月6日16时起,上述区域被列为中风险地区 ,实施相应防控措施 。低风险地区 浙江省除镇海区蛟川街道中风险区域外的其他所有地区。
内蒙古呼伦贝尔市(6个):扎赉诺尔区第三街道、第四街道、第五街道;满洲里市北区街道、南区街道 、兴华街道。风险等级调整情况 上海市浦东新区:祝桥镇新生小区、张江镇顺和路126弄小区自12月7日零时起由中风险地区调整为低风险地区 。
杭州银行在12月1日左右能购买的理财,大多是开放式净值型产品,具体产品要以银行最新披露的为准 ,下面是常见类型和注意事项。
西湖区风险等级情况:截至2022年2月5日04时,西湖区没有中高风险地区,全域为低风险地区。杭州市整体风险等级名单(截至2022年2月4日):高风险地区(1个):富阳区咕甜全球母婴店(咕甜全球进口母婴生活馆) 。
成都市成华区除高风险区以外的其他区域为低风险区。青白江区 自2022年12月6日17时起 ,将城厢镇万家和B区小区3栋2单元的风险等级调整为低风险区。自2022年12月7日17时起,将弥牟镇星光家园小区8栋1单元等多个区域的风险等级调整为低风险区 。青白江区除高风险区以外的其他区域为低风险区。









