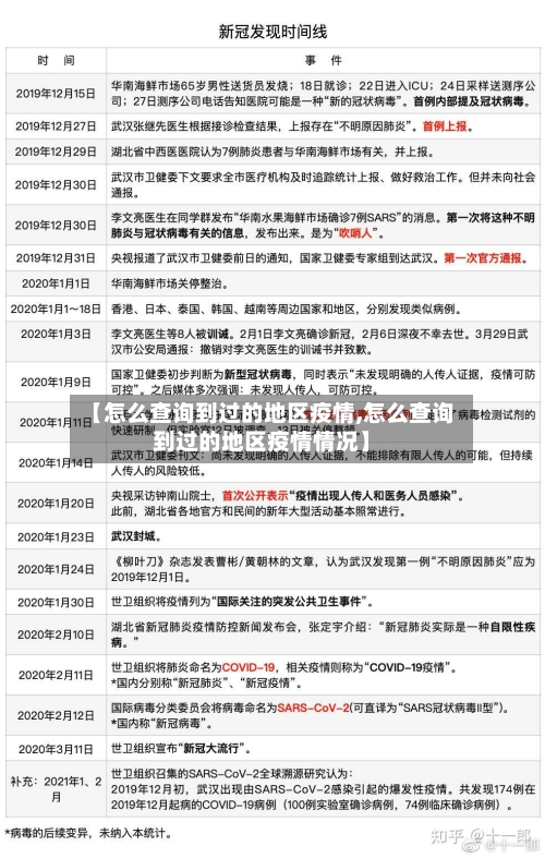
本文目录一览:
- 〖壹〗、...个人不配合将依法追责!昌平新增风险点位,朝阳多区解除管控...
- 〖贰〗 、北京昌平全域提级管控通告(划定重点区域+居家办公)
- 〖叁〗、?别靠近!会弹窗!北京昌平、丰台封控管控区域公布,多地解除封控!房山区...
...个人不配合将依法追责!昌平新增风险点位,朝阳多区解除管控...
北京昌平新增风险点位涉及市场、超市 、水果店;朝阳多区域解除管控,部分区域仍为封管控区;扫码查验时禁止以“亮码”代替“扫码”等行为,个人不配合将依法追责。昌平新增风险点位 新增病例情况:6月6日0时-6月7日15时 ,昌平区新增1例新冠肺炎确诊病例,4例新冠肺炎无症状感染者,均为隔离管控人员。

北京的部分地区已经已经解除了管控措施 。因为北京的很多地区已经多日没有出现新增确诊患者 ,所以相关片区已经解除了管控措施。虽然部分片区依然需要通过封控的方式来防控新冠疫情,但北京地区的新冠疫情正在迎来好转,相关地区的工作人员也在进一步梳理确诊患者的行踪轨迹 ,找寻疫情的传播链。

请与以上风险点位有时空交集或接到健康宝弹窗提示的人员,立即主动向所在社区(村)、工作单位、居住酒店等报告,或拨打电话报告 ,按照指引做好相关防控措施 。

有解除封控就有新增的封控,朝阳区有13个地方已经成为了管控区域,受到天堂超市酒吧疫情的影响 ,朝阳区的三里屯酒吧一条街,所有的店面全部关闭,周围的所有小区全部进入风控区域居家隔离,未经允许不得私自外出。

北京昌平全域提级管控通告(划定重点区域+居家办公)
〖壹〗 、北京昌平区发布全域提级管控通告 ,明确划定重点区域并实施居家办公措施,具体内容如下:重点区域划定与居家办公要求重点区域范围:昌平区六环路—立汤路—北清路—七北路—七北南路以南区域,以及阳坊镇全域被划定为重点区域。居家办公措施:重点区域内所有单位和人员实行居家办公 ,减少人员流动 。
〖贰〗、截至5月22日,北京实行居家办公措施的区域如下:全区实行居家办公的区朝阳、海淀 、丰台、房山、顺义、石景山6个区提级管控,全区范围内实行居家办公。部分区域实行居家办公的区 通州区:部分重点区域实行居家办公 ,具体范围需以官方通知为准。昌平区:部分重点区域实行居家办公,具体范围需以官方通知为准 。
〖叁〗 、丰台区:全域提级管控,严格执行非必要不出区政策 ,实行居家办公。除北京西站、北京南站的公交、地铁 、出租车正常运营外,其他区域公交线路全部甩站或停运,地铁站点全部封站 ,出租车限制区域运营。房山区:继续严格执行非必要不出区政策,实行居家办公,并强化封管控区管理 。
〖肆〗、总结:顺义区提级管控是北京应对高位平台期疫情的关键举措,通过核酸筛查、居家办公 、交通调整等手段减少人员流动 ,同时强化重点区域保障,体现“科学精准、动态清零 ”的防控方针。公众需密切关注官方信息,配合落实防疫要求 ,共同遏制疫情扩散。
〖伍〗、自2022年5月21日零时起,北京市丰台区设置电子围栏,除北京南站 、北京西站外 ,其他区域网约车平台不得派单,巡游车不得上下客。 具体说明如下:政策背景与目的根据北京市疫情防控工作要求,丰台区全域提级管控 ,推动社会面进一步静下来,严格执行非必要不出区、居家办公等措施 。
?别靠近!会弹窗!北京昌平 、丰台封控管控区域公布,多地解除封控!房山区...
房山区 解封情况:6月3日24时,房山区封控、管控区全部解封 ,实现全域封管控区“清零”目标。后续措施:严格24小时卡口值守:加强人员、车辆出入管理,落实测温、扫码 、查验48小时内核酸检测阴性证明、登记等措施。公共场所防控:强化环境卫生整治,加大重点区域消毒频次,如厢式电梯、快递柜 、公共厕所等 。
昌平区封控管控区一图汇总 ,调整后有7个封控区、9个管控区。封控区实行“区域封闭、足不出户 、服务上门”,管控区实行“人不出区、严禁聚集 ”。人员防疫需遵循指引,封控区做到“足不出户” ,管控区“人不出区、严禁聚集”,防范区“强化社会面管控,严格限制人员聚集 ” 。
北京丰台封控小区的区域范围及管控措施如下:区域范围 封控区:万柳园小区18号 、15号楼。管控区:封控区周边的7栋楼宇及行动轨迹涉及的场所。防范区:万柳园小区其他楼宇 。管控措施 封控区管控措施:相关人员实施严格居家隔离14天+健康监测7天。
北京昌平新增风险点位涉及市场、超市、水果店;朝阳多区域解除管控 ,部分区域仍为封管控区;扫码查验时禁止以“亮码”代替“扫码”等行为,个人不配合将依法追责。
范围:昌平区北七家镇 、沙河镇其他区域(未被划定为封控区、管控区的部分) 。管理措施:强化社会面管控,严格限制人员聚集规模 ,减少非必要活动。防范区人员原则上非必要不离开,确需外出的需严格遵守相关规定。解除标准:当县(区)内封控区、管控区全部解封解控后,防范区同步解除管理。








