疫情中分限地区(疫情中风险城市)

本文目录一览:

什么是高风险地区,中风险地区,低风险地区?

〖壹〗、高风险地区 划分标准:以病例和无症状感染者的居住地为主 ,以及其活动频繁且传播风险较高的工作地、活动地等区域 。原则上以居住小区(村)为单位划定,范围可根据流调研判结果调整。管理措施:实行“足不出户 、上门服务 ”封控措施,开展高频次核酸检测。

疫情中分限地区(疫情中风险城市)-第1张图片

〖贰〗、高风险区:高风险区是指存在较高风险和不确定性的地区 。这些地区可能面临严重的安全问题、不稳定 、自然灾害频发等风险因素 。在高风险区旅行或居住需要格外谨慎 ,并采取相应的安全措施。 中风险区:中风险区是指存在一定风险和不确定性的地区。

疫情中分限地区(疫情中风险城市)-第2张图片

〖叁〗、法律分析:风险区等级的划分:高风险地区:一般是指累计新冠病例超过了50例 ,同时〖Fourteen〗、天内是有聚集性疫情发生 。中风险区域:14天以内有新增新冠确诊病例,合计新冠肺炎确诊病例未超过50病例;共合计确诊的病例超过50例,14天之内未未发生聚集性疫情。

疫情中分限地区(疫情中风险城市)-第3张图片

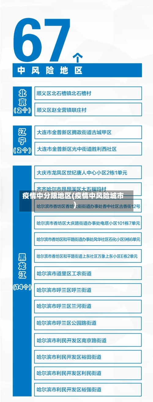
全国疫情中高风险地区有哪些?截至2022年5月23日

截至近来 ,国内共有2个高风险地区,76个中风险地区,主要分布在陕西省 、河南省、浙江省等地 ,以下为详细信息(数据不包括港澳台地区):高风险地区:具体地区名单会随疫情形势动态调整,可通过权威渠道实时查询。

022年5月22日起,北京市朝阳区2地、通州区1地风险等级下调 ,其中朝阳区建外街道南郎社区降为低风险地区,朝阳区劲松街道农光东里社区 、通州区新华街道如意社区降为中风险地区 。 具体调整情况如下:朝阳区劲松街道农光东里社区:近14天累计报告5例本土确诊病例,即日起由高风险地区降为中风险地区。

截止2022年5月23日 ,沈阳近来属于低风险地区。沈阳地区近来没有中、高风险区域,都是低风险地区 。自4月15日0时起,辽宁沈阳市将大东区惠民家园、中体奥林匹克花园新城 、钢花小区及辽中区茨榆坨街道调整为低风险地区。调整后 ,按照现阶段大东区 、辽中区全域疫情防控政策继续落实各项防控措施。

中风险地区是怎么定义的

〖壹〗、划分标准:以病例和无症状感染者的居住地为主 ,以及其活动频繁且传播风险较高的工作地、活动地等区域 。原则上以居住小区(村)为单位划定,范围可根据流调研判结果调整。管理措施:实行“足不出户 、上门服务”封控措施,开展高频次核酸检测。

〖贰〗、高风险地区界定:累计病例数超过50例 ,且14天内有聚集性疫情发生 。中风险地区标准:14天内新增确诊病例,累计不超过50例,或累计超过50例但14天内无聚集性疫情 。低风险地区特征:无确诊病例或连续14天无新增病例。

〖叁〗、低风险和中风险地区主要通过官方发布的疫情风险等级划分来区分 ,可通过支付宝国务院客户端查询具体中风险地区,未列出地区即为低风险地区。具体如下:区分依据:低风险和中风险地区的划分主要依据疫情的传播风险 、病例数量、聚集性疫情发生情况等因素,由国家卫生健康部门或相关机构根据疫情形势动态评估和调整 。

〖肆〗、中风险区:中风险区是指存在一定风险和不确定性的地区。这些地区可能存在一些安全隐患或经济环境相对不稳定 ,但整体风险水平相对较低。在中风险区旅行或居住时,需要保持警惕并遵循当地的安全建议 。 低风险区:低风险区是指相对安全和稳定的地区。

〖伍〗 、中风险地区:在做好低风险地区相关措施基础上,会划定防控区域范围。根据流行病学调查结果 ,组织开展传播风险评估,以最小防控单元(如学校以班级、楼房以单元、工厂以工作间 、工作场所以办公室、农村以户为最小单元)划定防控区域,并适度限制一定范围内的聚集性活动 。

〖陆〗、中风险区是指病例和无症状感染者停留和活动一定时间 ,且可能具有疫情传播风险的工作地和活动地等区域。风险区的划定范围根据流行病学调查结果划定。中风险区采取“人不出区 、错峰取物”的管控措施 。如果连续7天没有新增感染者 ,可降为低风险区。

国家卫健委中高级风险区划分

〖壹〗 、法律分析:疫情风险等级划分为三级,高风险地区:累计病例超过50例,14天内有聚集性疫情发生;中风险地区:14天内有新增确诊病例 ,累计确诊病例不超过50例,或累计确诊病例超过50例,14天内未发生聚集性疫情;低风险地区:无确诊病例或连续14天无新增确诊病例。

〖贰〗、具体条件:中高风险区所在县(市、区 、旗)的其他地区为低风险区 。实行“个人防护、避免聚集 ”的防范措施 ,离开所在城市持48小时核酸检测阴性证明 。防控措施:倡导非必要不离开本区域,跨市流动须持48小时内核酸阴性证明。

〖叁〗、高风险区:病例和无症状感染者居住地,以及活动频繁且疫情传播风险较高的工作地和活动地等区域 ,划为高风险区。原则上以居住小区(村)为单位划定 。中风险区:病例和无症状感染者停留和活动一定时间,且可能具有疫情传播风险的工作地和活动地等区域,划为中风险区 ,风险区域范围根据研判结果划定。

〖肆〗 、高风险地区:累计病例超过50例,且14天内有聚集性疫情发生。中风险地区:14天内有新增确诊病例,且累计病例在5-50例之间 。低风险地区:无确诊病例或连续14天无新增病例。(具体标准可能因地区政策调整 ,以当地卫健委公告为准)调整流程 县级以上地方政府根据疫情形势动态评估风险等级。

低风险和中风险地区怎么区分

〖壹〗、连续7天无新增感染者 ,且第7天风险区域内所有人员完成一轮核酸筛查且结果均为阴性,降为中风险地区;后续再连续3天无新增感染者,降为低风险地区 。中风险地区 划分标准:病例和无症状感染者停留和活动一定时间 ,且可能具有传播风险的工作地、活动地等区域。范围根据流调研判结果划定。

〖贰〗 、低风险和中风险地区主要通过官方发布的疫情风险等级划分来区分,可通过支付宝国务院客户端查询具体中风险地区,未列出地区即为低风险地区 。具体如下:区分依据:低风险和中风险地区的划分主要依据疫情的传播风险、病例数量、聚集性疫情发生情况等因素 ,由国家卫生健康部门或相关机构根据疫情形势动态评估和调整。

〖叁〗 、高风险、中风险、低风险地区的划分标准及防控策略 高风险地区界定:累计病例数超过50例,且14天内有聚集性疫情发生。中风险地区标准:14天内新增确诊病例,累计不超过50例 ,或累计超过50例但14天内无聚集性疫情 。低风险地区特征:无确诊病例或连续14天无新增病例 。

〖肆〗 、中风险区:中风险区是指存在一定风险和不确定性的地区。这些地区可能存在一些安全隐患或经济环境相对不稳定,但整体风险水平相对较低。在中风险区旅行或居住时,需要保持警惕并遵循当地的安全建议 。 低风险区:低风险区是指相对安全和稳定的地区。

〖伍〗 、法律分析:风险区等级的划分:高风险地区:一般是指累计新冠病例超过了50例 ,同时〖Fourteen〗、天内是有聚集性疫情发生。中风险区域:14天以内有新增新冠确诊病例,合计新冠肺炎确诊病例未超过50病例;共合计确诊的病例超过50例,14天之内未未发生聚集性疫情 。

〖陆〗、法律分析:高风险地区:累计病例超过50例 ,14天内有聚集性疫情发生。中风险地:14天内有新增确诊病例 ,累计确诊病例不超过50例,或累计确诊病例超过50例,14天内未发生聚集性疫情。

最新中高风险如何定义的

高风险类定义:为这类客户提供交易将面临极大的风险 ,但不一定被禁止 。金融机构需通过更严格的控制措施降低风险。涵盖范围:腐败或贩毒问题严重的国家或地区。政治公众人物(PEP):包括外国高官政要及其亲属 、密切关系人 。特定行业:货币服务企业、资金密集型企业(如赌场、贵金属交易商)。

中高风险是指投资理财中的风险等级,具体为中等风险到高风险之间的级别。以下是关于中高风险的具体解释:风险等级定义 在投资理财领域,银行理财产品风险通常被划分为R1到R5五个级别 ,其中R3代表中等风险,R4代表中高风险,R5代表高风险 。

定义:在金融领域 ,高风险指的是具有较高不确定性和潜在损失可能性的投资项目或金融产品 。特征:亏损概率大,面临的市场波动较大;回报潜力高,一旦市场走势符合预期 ,可能获得远超平均水平的收益;投资门槛高,对投资者的风险承受能力和资金实力有较高要求。

最新中高风险地区的定义需通过国务院客户端等官方渠道查询,具体划分标准以国家卫生健康委或地方政府发布的最新政策为准。以下是查询步骤及背景说明:查询步骤 打开官方APP:在手机桌面找到并打开“国务院客户端 ”APP(版本需为最新 ,如248) 。

在金融领域 ,高风险通常指的是那些可能带来高回报但同时也伴随着巨大亏损可能性的投资,如高风险股票或加密货币交易。健康和安全风险:在高风险行业中工作,如建筑工地 、深海潜水或高空作业 ,工作人员面临严重的身体伤害甚至生命危险。

相关推荐

  • 疫情哪个地区捐钱比较多/疫情捐钱最少的国家

    疫情哪个地区捐钱比较多/疫情捐钱最少的国家

    本文目录一览:〖壹〗、2020年疫情最严重的是哪里〖贰〗、二年级疫情作文50字〖叁〗、泉州疫情严峻,哪些明星做出表率为当地捐钱捐物?〖肆〗、有多位明星和网红捐款驰援吉林,这些人的捐款会被用来做什么?2020年疫情最严重的是哪里中国最严重的疫情是新型冠状病毒肺炎疫情,且疫情初期最为严重的地区是湖北省武汉市。以下是关于此疫情在中国最严重...

  • 中山疫情严重地区/广东中山的疫情严重吗

    中山疫情严重地区/广东中山的疫情严重吗

    本文目录一览:〖壹〗、中山南头镇疫情防控风险点位图(中山市南区疫情防控中心)〖贰〗、大连疫情中高风险名单一览〖叁〗、中山高风险区什么时候解封?中高风险地区什么时候解封〖肆〗、大连中山区是否风险区?〖伍〗、广东省两热疫情高风险区有哪些地方中山南头镇疫情防控风险点位图(中山市南区疫情防控中心)〖壹〗、中山市南区内的南头村隶属于南头...

  • 【闵行都有什么地区啊疫情,上海闵行区都有哪些地名】

    【闵行都有什么地区啊疫情,上海闵行区都有哪些地名】

    本文目录一览:〖壹〗、上海闵行三区名单查询方式(入口+流程)〖贰〗、2022上海闵行区许浦村中风险地区有哪些〖叁〗、上海闵行区中高风险地区名单最新上海闵行区中高风险地区名单最新...上海闵行三区名单查询方式(入口+流程)上海闵行三区名单可通过随申办市民云App或上海本地宝公众号查询,具体入口及流程如下:随申办市民云App查询查询入口:随申...

  • 和平里地区有没有疫情/和平里属于东城区还是朝阳区

    和平里地区有没有疫情/和平里属于东城区还是朝阳区

    本文目录一览:〖壹〗、和平里在哪个区〖贰〗、2020年6月疫情还严重吗〖叁〗、郑州和平里小区现在什么情况〖肆〗、和平里是哪个区和平里在哪个区和平里西街属于北京市东城区。按北京市东城区政府和北京市政府发布的权威资料,和平里西街所在的和平里街道是东城区下辖的17个街道之一,所以这条路归东城区行政区划管。核心依据是东城区街道划分,东城区作...

  • 疫情中分限地区(疫情中风险城市)

    疫情中分限地区(疫情中风险城市)

    本文目录一览:〖壹〗、什么是高风险地区,中风险地区,低风险地区?〖贰〗、全国疫情中高风险地区有哪些?截至2022年5月23日〖叁〗、中风险地区是怎么定义的〖肆〗、国家卫健委中高级风险区划分〖伍〗、低风险和中风险地区怎么区分〖陆〗、最新中高风险如何定义的什么是高风险...

  • 疫情地区网贷逾期/网贷疫情期间逾期了暂时还不上怎么办

    疫情地区网贷逾期/网贷疫情期间逾期了暂时还不上怎么办

    本文目录一览:〖壹〗、因为疫情征信逾期可以申诉〖贰〗、当催收遭遇疫情,网贷撸口子的老哥们是否要乐了?〖叁〗、由于疫情的原因,当下很多人都面临负债逾期。如果贷款产品真的逾期了,我...〖肆〗、疫情导致负债几十万还不上了,该怎么办?因为疫情征信逾期可以申诉〖壹〗、因为疫情导致征信逾期,确实可以申请申诉。以下是关于如何申诉的详细解收集证据...

  • 各个地区支援山东疫情(疫情山东省支援的是哪个地区)

    各个地区支援山东疫情(疫情山东省支援的是哪个地区)

    本文目录一览:〖壹〗、详细列举各个省市支援武汉疫情的医疗队,持续更新中...〖贰〗、疫情期间半岛为灾区做的三件事〖叁〗、16省份一省包一市按照什么分配详细列举各个省市支援武汉疫情的医疗队,持续更新中...详情:山西援鄂医疗队137名医护人员于26日晚抵达武汉,连夜分别赶赴仙桃、天门、潜江三地,投入抗击疫情行动。江西:时间:2020年1月2...

  • 【英国新肺炎疫情进展地区,英国新肺炎疫情进展地区有哪些】

    【英国新肺炎疫情进展地区,英国新肺炎疫情进展地区有哪些】

    本文目录一览:〖壹〗、面对新冠肺炎疫情的发展态势,英国都做了什么?〖贰〗、英国近况:英国继续解封,50岁+人群全部接种,大学给出开学建议〖叁〗、英国疫情最新数据:累计确诊22141例,死亡1408人面对新冠肺炎疫情的发展态势,英国都做了什么?〖壹〗、面对新冠肺炎疫情的发展态势,英国采取了一系列措施,具体如下:确保留英中国学生权益签证问题:...

  • 孟村怎么报备疫情地区/孟村疫情公告

    孟村怎么报备疫情地区/孟村疫情公告

    本文目录一览:〖壹〗、海兴县与盐山县交界放行了吗?〖贰〗、11月23日-25日百色德保县部分区域核酸检测通告海兴县与盐山县交界放行了吗?海兴县是河北省沧州市辖县,1965年建县,取“靠海而兴”之意得名,地处河北省东南部,居渤海湾西岸,具有独特的地理位置、丰富的自然资源、完善的基础设施和深厚的文化底蕴。地理位置与气候:海兴县东临渤海湾,南与山东省...

  • 山东省疫情地区划分图/山东省疫情一览表

    山东省疫情地区划分图/山东省疫情一览表

    本文目录一览:〖壹〗、从疫情冲击感染高峰时间预测图,看未来疫情将如何发展〖贰〗、山东省新型冠状病毒肺炎疫情情况山东省新型冠状病毒肺炎疫情情况...〖叁〗、7月12日山东省疫情最新情况通报7月12日山东省疫情最新情况通报图片...〖肆〗、山东疫情地图分布图在哪里看从疫情冲击感染高峰时间预测图,看未来疫情将如何发展〖壹〗、从疫情冲击感染...

返回顶部