本文目录一览:
- 〖壹〗 、新冠肺炎小区速查工具链接查询范围
- 〖贰〗、上海小区疫情速查在哪查
- 〖叁〗、招联金融APP联合腾讯看点推出疫情实时播报
- 〖肆〗、怎么查各地方封城时间
- 〖伍〗 、关务工具丨及时查询各国最新的管控措施
新冠肺炎小区速查工具链接查询范围
近来已开通以下城市小区病例查询:上海,深圳、广州、济南 、天津、惠州、南京 、江门、珠海、佛山 、郑州、泰安、泉州 、东莞、苏州、汕头、中山 、湛江、淄博、青岛 、哈尔滨、洛阳、南昌 、宁波、厦门、昆明 、沈阳等 。更多城市陆续添加中。

近来新冠肺炎小区查询系统早就上线了 ,用移动端打开下面的链接,并下载APP,定位所在地,就可以快速了解周边小区的确诊情况。下载APP链接:https://mobile.amap.com/ 查询方法 第一步:进入APP;第二步:搜索“疫情地图 ”;第三步:然后会自动定位你的地方 ,附近的有没有小区有疫情一眼就可以看出了。

查询内容:可实时了解周围确诊病例小区、确诊人数、与自身距离和疫情地图等情况 。使用指南:打开方式:打开微信,搜索“皖事通”进入“皖事通微信小程序”,点击首页轮播图“安徽新冠肺炎小区查询”直接进入查询页面。
百度:实时更新新型冠状病毒肺炎疫情地图 ,包含迁徙地图 、发热门诊、全民热搜。 好看视频:新型肺炎疫情,包含权威发布、我在武汉、火神雷神施工现场等 。 南方日报:新型冠状病毒肺炎疫情实时动态-南方+,包含疫情地图 、辟谣、实时播报。 夸克:新型肺炎疫情实时动态-夸克AI搜索 ,包含鉴别谣言、捐赠方式 、最新动态。
可以打开地图查看 。您可以打开百度地图或腾讯地图,在App的首页有疫情小区地图功能,用户打开手机定位 ,就能直观地观看到周边附近有没有新冠肺炎的疫情。疫情是指呈群体性传播的急性传染病,其特点是人传人或是畜传人等,并且传播极其迅速。
上海小区疫情速查在哪查
要速查上海小区疫情情况 ,可以按照以下步骤操作: 访问官方网站 直接访问上海市卫生健康委员会官方网站:在搜索引擎中输入“上海市卫生健康委员会官方网站 ”,找到官方网站后点击进入 。在首页找到“疫情防控”或“疫情数据”等相关栏目,点击进入后就能看到最新的疫情数据和防控措施。
上海小区疫情可通过腾讯地图的疫情地图功能进行速查,具体操作如下:准备工具:确保手机已安装腾讯地图APP(版本10及以上) ,以华为P40(鸿蒙10系统)为例,其他品牌手机操作逻辑类似。操作步骤:打开腾讯地图:启动APP后,点击顶部搜索框 。进入疫情地图:在搜索框输入“疫情地图 ” ,点击搜索结果中的入口。
可以打开地图查看。您可以打开百度地图或腾讯地图,在App的首页有疫情小区地图功能,用户打开手机定位 ,就能直观地观看到周边附近有没有新冠肺炎的疫情。疫情是指呈群体性传播的急性传染病,其特点是人传人或是畜传人等,并且传播极其迅速 。

招联金融APP联合腾讯看点推出疫情实时播报
招联金融APP联合腾讯看点推出疫情实时播报 ,具体情况如下:上线背景与入口 疫情当前,为响应招联金融9000万注册用户对疫情发展态势的关切,招联金融联合腾讯看点 ,连夜在APP内上线“疫情速查”实时播报专区。用户登录招联金融APP,通过首页醒目位置即可进入专区获取全国疫情实时情况。
推出“疫情实时播报”模块(与腾讯看点合作),提供最新资讯;联合腾讯微保开通新冠肺炎保障金免费申请通道,强化用户健康保障 。生态协同:通过金融、信息、健康等多领域联动 ,形成抗“疫 ”矩阵,提升服务全面性。
招联消金2019年贷款减值损失同比激增688%,2020年通过发行70亿元金融债补充资本 ,融资规模创行业纪录。以下为具体分析:贷款减值损失激增原因与影响风险拨备计提增加:招联消金2019年发放贷款和垫款减值损失达792亿元,同比大增688% 。
怎么查各地方封城时间
选取左下方的“小程序”。在搜索框中输入“国务院客户端”并点击进入该小程序。进入小程序后,点击下方“疫情风险查询 ” 。选取需要查询的地区 ,即可了解到该地区的疫情风险。
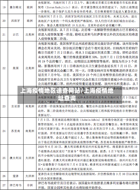
天。通过查询郑州市人民政府官方网站信息显示,郑州市,简称“郑” ,河南省辖地级市 、省会、特大城市,2020年1月25日,郑州市开始第一次封城 ,总共封了159天,2022年5月11日,于2020年5月11日零时起,郑州开始慢慢解封 ,公交、地铁 、出租车等恢复正常运营 。
武汉封城:2019年12月29日,武汉发布通告,12月28日24时起 ,武汉公交、地铁、轮渡 、长途客运暂停运营,市内交通、城市生活等有序恢复。 各地封城:上海:2019年12月31日,上海发布通告 ,12月24日零时起,上海市各类公共交通、公共活动场所等暂停运营。
020年12月13日、2021年1月17日。根据西安本地宝查询显示:2020年西安封城一共30天,封城时间是2020年12月13日至2021年1月17日 。
关务工具丨及时查询各国最新的管控措施
〖壹〗 、进入系统的方式电脑端:登陆“中国电子口岸数据中心杭州分中心”官方网站(网址:http:// ) ,看到首页最左侧的重要系统入口,点击第一个“国家(地区)管制措施速查 ”即可进入。移动端:关注微信公众号【浙江95198】,点击左下角“办事大厅”菜单栏 ,选取“境外管制措施查询”即可。
〖贰〗、推动企业关务数智化转型 关务系统作为信息化工具,能够高效监测和管理企业的关务活动,满足企业关务数智化转型的需求 。通过系统化管理,进出口企业能够更好地协调关务与其他部门之间的工作 ,实现关务工作的有效内控,提升整体运营效率。
〖叁〗、智能化关务系统的战略价值从“合规生存”到“价值创造 ”传统关务系统仅满足基础申报需求,而智能化工具通过数据整合与分析 ,帮助企业识别供应链瓶颈。例如,通过分析泰国 、越南、马来西亚的关税差异,优化区域分工 ,降低整体成本 。
〖肆〗、登录单一窗口访问网站:打开浏览器,输入中国单一窗口的网址(https://)。登录系统:点击页面上的“登录”按钮,输入用户名 、密码以及随机验证码(或使用实体操作员卡登录)。
〖伍〗、配套措施与准备 交通部门:港铁公司已完成罗湖、落马洲站及高铁西九龙站的设施检查 ,确保通关后铁路服务有序恢复 。海关部门:各口岸管制站已进行关务演练,检查防疫装备 、校正清关设施,为跨境活动重拾动力做好准备。









