保山有哪些疫情地区/保山属于疫情什么风险区

本文目录一览:

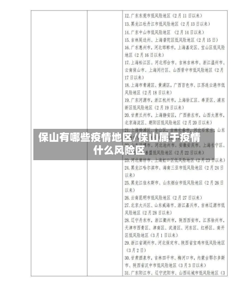
2022/3/15更新?新疆全防疫政策更新

〖壹〗 、截至2022年3月15日 ,新疆对低风险地区来乌人员要求登机前持48小时内核酸阴性报告及健康码绿码,落地后需进行核酸采样;对中高风险地区(筛查地区)人员实施严格管控,具体政策如下:低风险地区人员 所有来乌人员需在登机前提供48小时内核酸检测阴性报告及健康码绿码。

保山有哪些疫情地区/保山属于疫情什么风险区-第1张图片

〖贰〗、022年4月15日起 ,允许美国公民、美国国民 、合法永久居民和某些离开中国上海的有签证的非公民,在2022年5月11日之前无需进行COVID-19测试或康复报告即可前往美国(仅限上海出发) 。

保山有哪些疫情地区/保山属于疫情什么风险区-第2张图片

〖叁〗 、新闻早餐 2022年3月15日(星期二)世界消费者权益保护日 农历壬寅年二月十三A、【国内】两会动态:发布关于2021年国民经济和社会发展计划执行情况与2022年计划草案的报告。安全生产:国务院安委会挂牌督办“2-25 ”贵州三河顺勋煤矿顶板事故,事故造成14人死亡。

保山有哪些疫情地区/保山属于疫情什么风险区-第3张图片

〖肆〗、政策背景与执行时间自2022年3月15日起 ,西安市加强了进出道路管控措施 ,明确要求“非必要不出市” 。中高风险地区所在区县的人员,除需持有西安一码通绿码 、48小时内核酸检测阴性证明外,还必须持有离市证明方可离市。这一政策是当时疫情防控的阶段性措施 ,旨在减少人员流动以降低疫情传播风险。

〖伍〗、湖南省14市(州)返乡防疫政策如下:长沙入境返长人员:14天集中隔离 + 7天本地集中隔离 + 7天居家检测 。中高风险地区:集中隔离至离开该地区满14天,第14天开展核酸检测 。

云南保山市是否疫情区

〖壹〗、近来若有2022年2月17日以来云南省保山市旅居史的来(返)粤人员需要向所在社区报备,并配合当地疫情防控措施。具体说明如下:报备要求依据:根据2022年相关防疫政策 ,2022年2月17日以来有云南省保山市旅居史的来(返)粤人员请立即向所在社区报备。

〖贰〗 、通过查询相关资料显示,云南保山市是疫情区,2022年8月23日 ,保山市在对大理州推送协查管控重点涉疫人员核酸检测中,发现1名省外入保货车驾驶员顾某某核酸检测阳性,因为保山市已经查出来一例了 ,所以是疫情区,具体消息可关注官方网站,获得第一手权威信息 。

〖叁〗、全省疫情概况截至1月31日24时 ,云南省累计报告确诊病例91例 ,已治愈出院1例,现存确诊病例90例均在定点医院隔离治疗。现有危重病例3例、重症5例,无死亡病例。密切接触者医学观察2642人 ,疑似病例228例 。

保山永盛,有疫情吗

没有疫情。永盛位于云南省保山市,根据泸州市疫情工作报告了解到,截止到2022年10月13日 ,该地区暂无中高风险地区,全域实现常态化管理,该地区任何人都需要做好安全防护 ,安全出行。

保山乾隆府位于隆阳东城永盛路,定位为别墅小区,10月挂牌均价为8657元/㎡ 。其核心特色在于产品差异化设计 ,如温泉入户 、前后花园及大露台等配置,提升了居住的私密性与舒适度。周边教育配套有方官小学,交通配套同样完善 ,道路通达性较好。

隆阳区包括了兰城街道、永昌街道、九隆街道 、青华街道、河图街道、永盛街道 、板桥镇 、汉庄镇、蒲缥镇、瓦窑镇 、潞江镇、金鸡乡、辛街乡 、西邑乡、丙麻乡、瓦渡乡 、水寨乡、瓦马彝族白族乡、瓦房彝族苗族乡 、杨柳白族彝族乡、芒宽彝族傣族乡、保山工贸园区 、保山市高黎贡山旅游度假区 。

保山市隆阳区没有明确标注“专门写诉讼书”的独立地点 ,但可通过公共法律服务中心的法律援助窗口获取相关帮助。具体信息及操作建议如下:公共法律服务中心法律援助窗口保山市及隆阳区均设有公共法律服务中心,其法律援助窗口可为符合条件的群众提供法律询问 、文书代写(含诉讼书)等公益服务。

云南保山来广东要报备吗

近来若有2022年2月17日以来云南省保山市旅居史的来(返)粤人员需要向所在社区报备,并配合当地疫情防控措施 。具体说明如下:报备要求依据:根据2022年相关防疫政策 ,2022年2月17日以来有云南省保山市旅居史的来(返)粤人员请立即向所在社区报备 。

月9日云浮疾控发布最新来云人员报备提醒,涉及多地旅居史人员需主动报备并配合防控措施,具体内容如下:阳江江城区相关来(返)云人员管控要求2月24日以来有阳江江城旅居史 ,或与通报病例活动轨迹有交集、重合的来(返)云人员,需立即向所在社区报备,并配合当地疫情防控措施。

需要。通过查询爆闪疫情防控中心公告显示了解到 ,截止2022年9月28日,该地区已全域进入常态化防控区域,由于高铁乘坐须知显示 ,但凡乘车的乘客必须携带48小时核酸检查阴性证明,并且携带健康码,行程码方可到达昆明 。

可在务工地的疾控机构或医疗机构主动进行核酸检测 ,返乡时持7日内有效核酸检测阴性证明 ,第一时间到居住地所在村(居)委会报备登记,并核验安康码。各个地区可以根据自己的防疫需求设立相应的预案处置措施,尽量保证非常住人口在相关城市不返乡过节。

提供法律询问和援助 ,切实维护党员群众合法权益 。设立“永昌红色驿站 ”工委与中共保山市委离退休干部工委在昆明举行离退休干部流动党员“永昌红色驿站”揭牌仪式。挂牌后,进一步明确责任分工,加强管理 ,落实离退休干部流动党员报备制度、联络员制度 、日常学习制度和经费保障制度。

相关推荐

  • 地区出现疫情/地区出现疫情怎么处理

    地区出现疫情/地区出现疫情怎么处理

    本文目录一览:〖壹〗、211个国家和地区出现疫情〖贰〗、顺义区局部聚集性疫情问责,五人被处理,他们是被怎么处理的?〖叁〗、国家疾控局:局部地区疫情出现反弹,这是受哪些因素影响?〖肆〗、什么叫本土有疫情〖伍〗、太突然!西藏3天累计感染27例,这波疫情有何特点?〖陆〗、北京出现婚宴小吃店聚集性疫情,这次疫情暴露了哪些疏忽?21...

    2026/03/12
  • 深圳不受疫情影响的地区/深圳不受疫情影响的地区有哪些

    深圳不受疫情影响的地区/深圳不受疫情影响的地区有哪些

    本文目录一览:〖壹〗、7月5日深圳无新增病例!全市“低风险”〖贰〗、深圳哪里疫情不严重〖叁〗、深圳疫情哪里不严重〖肆〗、深圳龙岗是低风险区域吗7月5日深圳无新增病例!全市“低风险”〖壹〗、月5日0-24时,深圳无新增确诊病例和无症状感染者。这一消息标志着深圳市在疫情防控方面取得了积极进展。截至7月5日24时,深圳市累计报告新冠肺炎确...

  • 祝疫情地区的人平安(疫情祝朋友平安)

    祝疫情地区的人平安(疫情祝朋友平安)

    本文目录一览:〖壹〗、疫情期间问候语及关心话〖贰〗、关于抗击疫情的祝福语有什么?〖叁〗、关于疫情关心问候别人的暖心话〖肆〗、疫情期间微信问候语〖伍〗、愿疫情早日消散山河无恙的祈祷句子疫情期间问候语及关心话问候语“愿你平安健康,疫情期间注意防护。”简洁明了地表达了对对方平安和健康的祝愿,并提醒对方注意疫情期间的个人防护。“疫情...

  • 最新疫情影响限寄地区/疫情地区限制

    最新疫情影响限寄地区/疫情地区限制

    本文目录一览:〖壹〗、快递暂停派送区域〖贰〗、EMS等世界运输信息更新-飞时达快递〖叁〗、西安顺丰快递最新消息(不断更新)〖肆〗、快递到青岛怎么不走了〖伍〗、突发:22号起日本发往中国的世界邮包全部暂停?快递暂停派送区域联邦快递从8月15日起暂停美国部分地区周日派送服务,主要针对人口较少地区,以提升运营效率并降低成本,周日送货...

  • 8月疫情爆发重点地区/8月疫情防控重点地区有哪些

    8月疫情爆发重点地区/8月疫情防控重点地区有哪些

    本文目录一览:〖壹〗、日本疫情速报(2022年8月19日)〖贰〗、拉萨疫情爆发时间〖叁〗、8月特大新闻有哪些地方〖肆〗、转印度疫情汇总2021年8月26日星期四日本疫情速报(2022年8月19日)〖壹〗、022年8月19日日本疫情速报显示,当日全国新增26万1029例,创历史新高,新增死亡294例,累计病例数达1672万6599例。...

  • 鄂州疫情几类风险地区查询/鄂州疫情风险等级

    鄂州疫情几类风险地区查询/鄂州疫情风险等级

    本文目录一览:〖壹〗、最新全国风险地区名单查询入口(实时更新)〖贰〗、哪里可以查到所在地区风险等级-所在地区风险等级查询教程分享〖叁〗、怎么查询城市风险等级最新全国风险地区名单查询入口(实时更新)〖壹〗、全国风险等级查询入口国务院微信小程序用户可通过微信搜索“国务院客户端”小程序,进入后点击“疫情风险查询”功能,即可查看全国中高风险地区实...

  • 【黑河地区疫情是哪的,黑河地区疫情多少例】

    【黑河地区疫情是哪的,黑河地区疫情多少例】

    本文目录一览:〖壹〗、黑龙江黑河已有8人确诊新冠肺炎,该地疫情源头在哪儿?〖贰〗、黑龙江新增本土确诊26例,这些病例具体在哪些地区?〖叁〗、中国哪个省的疫情最严重?近来疫情最亚重的城市黑龙江黑河已有8人确诊新冠肺炎,该地疫情源头在哪儿?0月29日黑河新增26例本土确诊病例,从黑河出来的人主要流向黑龙江省内城市,其中哈尔滨、齐齐哈尔、绥化三...

  • 支援疫情严重地区的句子(支援疫情严重地区的句子怎么写)

    支援疫情严重地区的句子(支援疫情严重地区的句子怎么写)

    本文目录一览:〖壹〗、摘抄抗疫句子〖贰〗、为抗疫英雄们鼓掌的励志句子收藏40条〖叁〗、为疫区抗击疫情捐款的句子〖肆〗、抗击疫情最暖心的句子〖伍〗、为疫情捐款的句子〖陆〗、赞美志愿者抗击疫情的句子摘抄抗疫句子暮春三月,江南草长,杂花生树,群莺乱飞。——丘迟(可用于描绘疫情后自然复苏的景象,寄托对未来的期待。)世界视野与人类...

  • 北京市有疫情地区吗(北京有疫情吗2021)

    北京市有疫情地区吗(北京有疫情吗2021)

    本文目录一览:〖壹〗、北京市民坚持不去中高风险地区及有病例报告地区旅行或出差〖贰〗、北京疾控:本起疫情感染来源较为明确,风险可控〖叁〗、北京本轮疫情发生以来,具体涉及到了哪些地区?〖肆〗、北京最近哪里有疫情北京市民坚持不去中高风险地区及有病例报告地区旅行或出差〖壹〗、北京市民坚持不去中高风险地区及有病例报告地区旅行或出差,有助于减少...

  • 保山有哪些疫情地区/保山属于疫情什么风险区

    保山有哪些疫情地区/保山属于疫情什么风险区

    本文目录一览:〖壹〗、2022/3/15更新?新疆全防疫政策更新〖贰〗、云南保山市是否疫情区〖叁〗、保山永盛,有疫情吗〖肆〗、云南保山来广东要报备吗2022/3/15更新?新疆全防疫政策更新〖壹〗、截至2022年3月15日,新疆对低风险地区来乌人员要求登机前持48小时内核酸...

返回顶部