本文目录一览:
- 〖壹〗、西安24小时核酸检测名单
- 〖贰〗 、西安疫情最新消息:现在是什么风险地区
- 〖叁〗、西安属于低风险还是中风险
- 〖肆〗、最新中高风险地区名单来了!西安防控8大常识,一定要看!
- 〖伍〗 、陕西疫情详细怎么查
- 〖陆〗、西安三个中风险地区调为低风险(西安市24小时询问电话)
西安24小时核酸检测名单
历史名单核心内容(2021年10月20日版本)根据历史数据,西安24小时核酸检测点覆盖全市多个区域 ,主要服务于接到疫情防控指挥部短信提示的市民及住店旅客。检测点设置原则为就近服务、快速响应,具体分布可能包括以下类型机构:医疗机构:部分三甲医院 、专科医院及社区卫生服务中心。

区内医疗机构4家医疗机构设有24小时核酸检测窗口,提供全天候服务 。便民核酸采样亭西安天博医学检验所设置50个便民采样亭 ,覆盖经开区主要区域,方便居民就近检测。

西安新城区胡家庙街道的核酸检测点为天博采样亭0017(胡家庙地铁B口采样亭),具体信息如下:地址:胡家庙十字西南角地铁B出口联系电话:400-1009350采样时间:24小时开放位置调整提示:采样亭可能根据实际情况调整至胡家庙地铁站其他出口 ,建议以现场实际位置为准。

但由于点位会随时调整,建议您提前询问以确认点位的实际情况 。通过微信公众号获取实时信息:微信搜索公众号“西安本地宝”,关注后在对话框回复【核酸】 ,即可获取西安24小时核酸检测点信息和结果入口,还能根据定位就近查看临时核酸检测点。这种方式可以获取到最新、最准确的核酸检测点位信息。
西安永兴坊附近是有24小时的核酸检测点,询问电话为4001009350 ,详细地址位于永兴坊南门东20米 。
西安疫情最新消息:现在是什么风险地区
〖壹〗、交通枢纽的潜在影响:西安作为西北交通枢纽,2020年春运旅客发送量超2000万人次。2022年春运1月17日开启,若西安仍为高风险地区,西北交通运行将面临挑战。全国防控警惕性:金冬雁建议 ,西安已采取封控措施,但其他地区需严防外溢病例扩散 。
〖贰〗 、022年4月7日西安世界港务区发布的从严从紧做好疫情防控工作通告,具体内容如下:减少不必要的出行和聚集出行前需了解目的地及途经地的疫情风险等级 ,避免前往中、高风险地区。严格配合“测温、验码 、核酸检测”等防疫措施,降低感染风险。
〖叁〗、关注疫情动态,避免前往高风险地区公众应随时关注国内新冠肺炎疫情变化情况 ,近期重点关注西安疫情,不前往高、中风险地区以及发生本土疫情的地区 。如确需前往,需做好个人防护 ,并关注目的地疫情风险提示。

西安属于低风险还是中风险
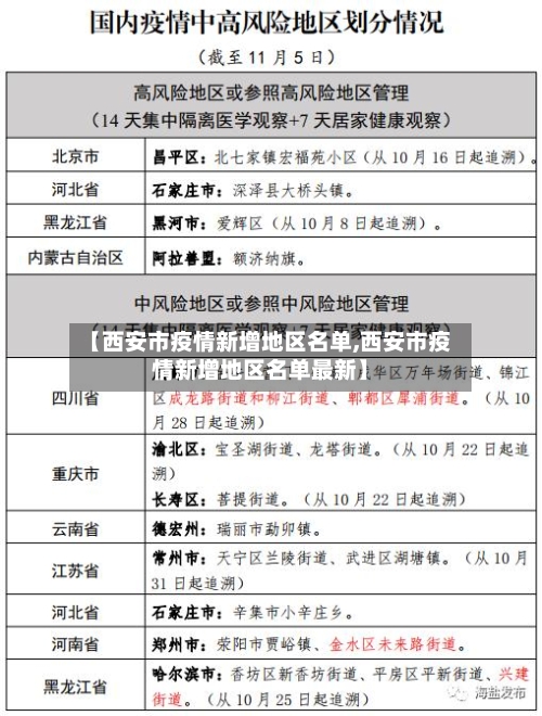
〖壹〗、西安未央区在2021年12月31日不是低风险地区,而是存在中风险地区。具体说明如下:中风险地区数量及名称:截止2021年12月31日,西安未央区有3个中风险地区 ,分别是谭家街道 、未央宫街道、未央湖街道。信息获取建议:更多详细情况建议电话询问相关部门 。也可微信搜索并关注公众号西安本地宝,关注后对话框回复【风险】查看西安风险等级最新情况,获取全国中高风险地区名单。
〖贰〗、自1月12日起,西安市将新城区胡家庙街道 、鄠邑区五竹街道、世界港务区新筑街道、曲江新区曲江香都社区4个中风险地区调整为低风险地区 ,其他地区风险等级保持不变。调整依据:此次调整是根据国务院联防联控机制关于分区分级防控工作的要求,以及省市专家的综合评估结果作出的决定 。
〖叁〗 、中风险降为低风险(5处):除上述10处高风险区域降级外,还有5处中风险区域直接降级为低风险区域。新增风险区域情况 新增高风险区域(4处):从23日23时起 ,西安新增了4个高风险区域。新增中风险区域(5处):同时新增了5处中风险区域 。
〖肆〗、这意味着低风险地区人员返乡不应被直接禁止,而应根据实际情况制定合理措施。例如,西安已对滞留人员实施开放离市证明政策 ,持制式离市证明打印件填写完整交由社区审批(预计3天内完成),拿到证明后凭48小时核酸检测证明即可离开西安,但前提是当前居住所在地为低风险区域。
〖伍〗、西安阎良属于低风险地区 ,这一判断依据疫情的高中低三个风险等级划分标准 。具体来说,高风险地区是指累计新冠肺炎病例超过50例,并且在14天内有聚集性疫情发生。中风险地区则是指14天内新增确诊病例 ,累计新冠确诊病例不超过50例,或者14天内没有新增病例但有聚集性疫情。
〖陆〗 、西安低风险地区人员可以离市,但需遵循非必要不离市原则,确需离市的需持西安一码通绿码和48小时核酸检测阴性证明 。具体说明如下:离市基本要求:西安所有人员非必要不离市 ,低风险地区人员离市无需办理离市证明,但需满足健康码绿码和核酸检测阴性条件。
最新中高风险地区名单来了!西安防控8大常识,一定要看!
〖壹〗、中高风险地区名单: 高风险地区:近来全国有1个高风险地区。 中风险地区:全国有50个中风险地区。西安防疫8大常识: “一场五站 ”监管升级:西安咸阳机场开设专用通道,进行全过程的测温、扫码等五道防线 ,确保旅客安全 。
〖贰〗 、西安市“一场五站”监管升级,西安咸阳机场开设专用通道、旅客主动申报通道和老人儿童专用通道,从前站起飞到航班落地 ,全过程的测温、扫码等五道防线,并在到达口开通中高风险地区旅客主动申报和健康码查验专用通道。
〖叁〗、西安中高风险地区人员应暂缓来(返)厦,待所在地区风险等级降至低风险后方可来(返)厦;若已处于中高风险地区但需入厦 ,需接受14天集中或居家医学观察及核酸检测,并主动报备。
〖肆〗 、港澳台地区风险等级不纳入全国名单,需单独查询当地卫生部门公告 。应用场景 出行规划:高风险地区人员原则上非必要不出行 ,中风险地区需持48小时内核酸证明。社区管理:低风险地区居民可正常活动,但需配合扫码、测温等常态化防控措施。企业运营:根据风险等级调整办公模式(如远程办公、分批到岗) 。
〖伍〗 、高风险地区:具体地区名单会随疫情形势动态调整,可通过权威渠道实时查询。高风险地区通常意味着当地疫情较为严重,传播风险高 ,会采取更为严格的防控措施,如封控管理、全员核酸检测等。中风险地区:同样处于动态变化中 。
〖陆〗、截至2021年12月22日14:56,西安来杭州临安的疫情防控政策如下:中高风险地区人员管控 中风险地区:12月5日以来有西安相关中风险地区旅居史的人员 ,暂缓来临返临;若仍需来临返临,需配合落实集中隔离管控措施。
陕西疫情详细怎么查
〖壹〗 、首先,打开微信应用 ,在首页顶部的搜索框中输入“国务院客户端”,并点击搜索结果中的官方小程序进入。进入小程序后,在首页或功能列表中找到“疫情风险查询 ”选项并点击 。系统会跳转至风险等级查询页面 ,此时需在页面中明确选取查询地区。
〖贰〗、首先打开微信,并登录自己的个人账号。其次点击搜索,并输入陕西疫情查询平台。最后在平台内点击所需要查询的内容 ,并选取区域即可查询 。
〖叁〗、其他疫情动态境外输入病例:3月27日0-24时,无新增境外输入确诊病例 、疑似病例或无症状感染者。出院情况:当日出院24例本土确诊病例,进一步缓解了医疗资源压力。相关提示信息获取渠道:更多陕西疫情最新动态可通过“2022陕西疫情最新消息(持续更新)”专题页面查看 。
西安三个中风险地区调为低风险(西安市24小时询问电话)
〖壹〗、您好,西安疫情询问电话:029-12345。西安市疫情防控指挥部办公室决定从2020年8月23日起 ,疫情询问(电话)服务移交市民热线(12345)承担。
〖贰〗、西安防疫中心24小时电话为:029-87448052;029-89820896,也可以拨打西安疾控中心电话029-85510565 。4月22日起,西安城南客运站恢复商洛地区:商州 、洛南、镇安、柞水、丹凤 、商南、山阳等班线。具体发车时间以车站当日公布为准 ,广大出行旅客可通过车站微信公众号进行查询和订票。
〖叁〗、西安北站疫情防控24小时询问电话:15309233100;西安市疫情防控24小时询问电话:029-12345;西安市最新防控规定:对中高风险地区来返人员,落实集中隔离观察14天措施(隔离时间从离开上述地区时间计算),期间开展4次(第13天)核酸检测 。
〖肆〗 、西安中转是否会被隔离主要取决于出发地的风险等级 ,具体如下:低风险地区人员:来自低风险地区且健康码为绿码的人员,在西安中转时不会被隔离。但需要查验48小时内的核酸检测阴性报告,并且会进行点对点的转送 ,以确保行程的闭环管理。中高风险地区人员:中高风险地区的人员非必要不来返西安 。








