本文目录一览:
- 〖壹〗 、疫情高风险地区有哪些
- 〖贰〗、哈尔滨市部分区域风险等级调整为中风险
- 〖叁〗、今日全国疫情中高风险地区查询
疫情高风险地区有哪些
中山市南区良都1个社区8月3日评定为高风险区域 ,提示该社区近期蚊媒密度较高或存在病例聚集 。社区管理方需强化环境整治,定期开展灭蚊行动,居民应配合减少户外暴露时间 ,尤其是清晨和傍晚蚊虫活跃期。东莞市东城街道樟村社区8月15日新增为“两热”风险区,反映当地疫情动态变化。

疫情高风险地区有以下这些:吉林省长春市宽城区团山街道小南街社区 、九台区九郊街道新州社区、绿园区青年路街道宇航社区 。福建省宁德市蕉城区七都镇黄厝村、大厅村。黑龙江省哈尔滨市南岗区王岗镇 、跃进街道。山西省(1个):太原市(1个) 。福建省(10个):宁德市(10个)。

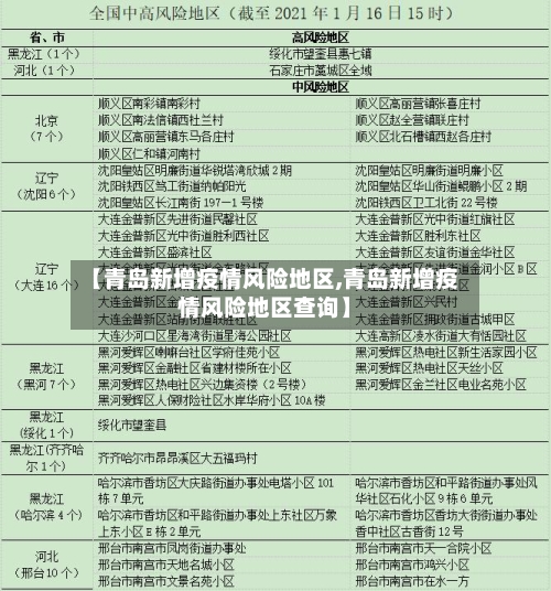
截至近来,国内共有2个高风险地区 ,76个中风险地区,主要分布在陕西省、河南省、浙江省等地,以下为详细信息(数据不包括港澳台地区):高风险地区:具体地区名单会随疫情形势动态调整,可通过权威渠道实时查询。
疫情所在县市区指的是有疫情发生的地区。中高风险地区所在县(市、区)指被划定为中高风险地区的村/街道/社区/小区所在的那个县(市 、区) 。根据居民近期旅行史或居住史、近来健康状况、病例密切接触史等判断其传播疾病风险 ,将居民划分为高风险 、中风险、低风险人员,采取针对性的管控措施。
选取查询入口:在搜索结果中,点击“中高风险疫情地区 ”选项。选取查询渠道:在弹出的窗口中 ,任意选取一个查询渠道(如官方卫生健康平台、权威媒体等) 。查看结果:进入所选平台页面后,即可查看全国疫情风险地区列表,通常包括高风险区 、中风险区的具体省份、城市及详细地址。
查询途径:通过百度App搜索【疫情风险等级查询】 ,进入国家政务服务平台或国务院客户端提供的查询服务页面。该服务由官方权威发布,数据实时更新,可确保信息准确性 。操作步骤:进入查询页面:在搜索结果中选取国家政务服务平台或国务院客户端的查询入口。

哈尔滨市部分区域风险等级调整为中风险
自2022年4月15日24时起 ,哈尔滨市南岗区、双城区部分区域风险等级调整为中风险,具体包括南岗区王岗镇靠山村,双城区承旭街道社保局东边胡同平房片区等5个区域 ,其他地区风险等级不变。 以下是详细信息:调整依据:根据国务院联防联控机制有关规定,经专家综合研判,哈尔滨市应对新冠肺炎疫情工作指挥部作出此次调整决定 。
但是到了5月初,又有一些地方开始出现阳性患者 ,这也让政府立即调整防控政策,将部分区域风险等级调整为中风险。5月初又陆续出现阳性患者。
哈尔滨市部分区域风险等级调整为中风险,当地的疫情有多复杂?最近各地的疫情都有反扑的趋势 ,我们要做好自我防护 。疫情结束之后,一定要更加努力工作,学会理财 ,多存钱,家中有余粮,兜里有额外存款 ,不要做月光族,如果未来万一再遇到类似“疫情”,起码 ,口袋里的钱,能够养活自己一家人。
今日全国疫情中高风险地区查询
〖壹〗 、最新全国风险地区名单可通过本地宝——全国疫情中高风险地区名单查询器实时查询。查询平台:本地宝——全国疫情中高风险地区名单查询器查询入口:点击进入(实时更新)本地宝的全国疫情风险等级名单查询系统由小编们实时维护,风险地区有调整时会第一时间更新专题,确保用户获取的信息准确且及时。
〖贰〗、网址链接:m.sh.bendibao.com/news/yqdengji/(请将此链接复制到浏览器中打开)使用方法:打开链接后 ,进入本地宝全国疫情风险等级查询系统 。在系统中切换至您想查询的城市,即可获取该城市的疫情风险等级信息。疫情风险等级划分标准 低风险地区:以县市区为单位,无确诊病例或连续14天无新增确诊病例。
〖叁〗、搜索并进入国家政务服务平台在小程序搜索框中输入“国家政务服务平台” ,点击搜索结果中的官方小程序进入 。选取疫情风险等级查询功能进入平台后,找到“各地疫情风险等级查询 ”服务模块并点击。
〖肆〗 、具体步骤:进入小程序入口打开微信,点击底部导航栏的“发现”选项 ,选取“小程序”功能。搜索政务平台在小程序搜索框中输入“国家政务服务平台 ”,或通过历史记录找到该小程序并进入 。选取风险查询功能在小程序首页找到“各地疫情风险等级查询”入口,点击进入查询页面。








