本文目录一览:
- 〖壹〗 、疫情区域怎么划分
- 〖贰〗、疫情等级风险怎么划分
- 〖叁〗、中高风险怎么划分
- 〖肆〗 、中高风险地区多久可以降级
疫情区域怎么划分
〖壹〗、成都疫情封控区、管控区区域划分需依据官方最新通告确定,措施主要根据风险等级实施差异化管控 ,包括隔离 、健康监测及核酸检测等。

〖贰〗、具体区域:中韩街道李家下庄、董家下庄、张村等三个社区的未改造区域 。划分依据:根据疫情流调溯源结果,上述区域存在较高传播风险,需实施最严格管控。管控区 具体区域:孙家下庄 、刘家下庄、张家下庄、郑张 、文张、南张、张村河南 、枯桃、中韩等九个社区的未改造区域。

〖叁〗、泰国将国内区域划分为深红色 、红色、橙色和黄色四个疫情等级区域 ,其中曼谷及其毗邻三府被列为最严格控制的深红色区域 。 具体划分及区域规定如下:区域划分深红色区域:曼谷及其毗邻的暖武里、巴吞他尼和北榄三个府。


疫情等级风险怎么划分
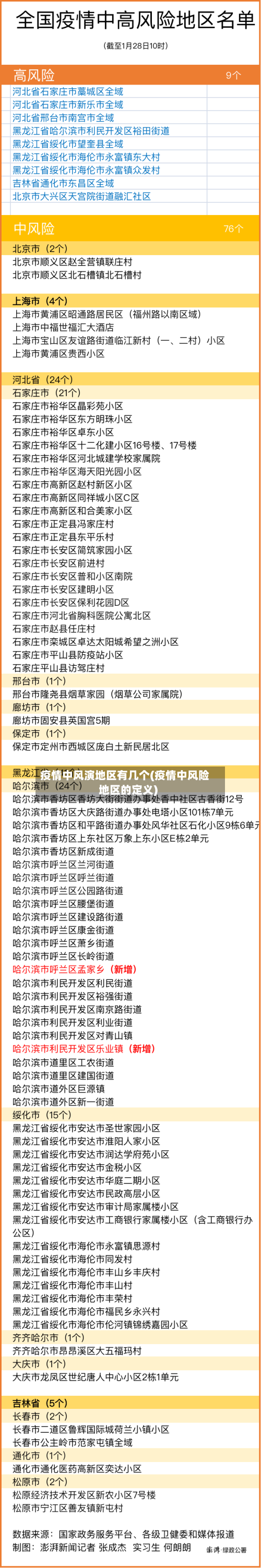
〖壹〗 、高风险地区的定义:这类地区通常是指在一定时间内(通常是14天)累积新冠病例数超过50例,并且这段时间内发生过聚集性疫情。 中风险区域的特征:14天内出现过新增新冠确诊病例,但累计确诊病例数未超过50例;或者累计确诊病例超过50例 ,但在14天内没有发生聚集性疫情 。
〖贰〗、疫情风险区的划分主要依据病例数量、传播风险、区域特征及防控需求,通常分为高 、中、低风险区,具体标准及查看方式如下:划分标准高风险区:病例数较多,且存在明显社区传播风险(如聚集性疫情)。通常以小区、村组或楼栋为单位划定 ,实行“足不出户 、上门服务 ”的封控措施。
〖叁〗、疫情等级划分的4个等级判定通常基于疫情传播风险、病例数量 、防控需求及区域影响等综合因素,具体标准可能因地区或政策调整而略有差异。以下是通用判定逻辑的详细说明:四个等级的通用划分标准低风险地区 判定条件:无确诊病例,或连续14天内无新增本土确诊病例 。
〖肆〗、风险等级划分依据:根据疫情传播风险程度 ,我国将疫情风险等级划分为低风险、中风险 、高风险三级。低风险地区指无确诊病例,或连续14天无新增确诊病例的地区。遂宁截至3月30日24时未出现中高风险区域,全市维持低风险状态 。
〖伍〗、在评估疫情风险等级时 ,如果一个地区的累计确诊病例数达到或超过50例,则会被划分为中风险地区。这种划分有助于地方政府采取更加严格的防控措施,以遏制疫情的进一步传播。中风险地区的判定标准主要依据两个方面:一是14天内新增确诊病例的情况;二是累计确诊病例的数量 。
〖陆〗、法律分析:高风险地区:一般是指累计新冠病例超过了50例 ,同时〖Fourteen〗 、天内是有聚集性疫情发生。中风险区域:14天以内有新增新冠确诊病例,合计新冠肺炎确诊病例未超过50病例;共合计确诊的病例超过50例,14天之内未未发生聚集性疫情。
中高风险怎么划分
〖壹〗、风险等级划分高风险对应风险等级R4 ,中风险对应R3 。这一分类基于金融产品可能导致的本金损失概率及波动幅度。R4级产品通常涉及复杂衍生品、杠杆交易或非标准化资产,费用波动剧烈;R3级产品则以债券、股票型基金等为主,虽存在波动但相对可控。
〖贰〗 、划分基本单位:一般以县区、街道、乡镇 、社区等为基本单位进行分区分级 。通过这种相对集中的区域划分,能够更精准地掌握当地疫情的实际情况 ,包括感染人数、传播范围等关键信息,为后续的风险等级判定提供基础数据。划分考虑因素:综合考虑发病时间和疫情情况等因素。
〖叁〗、风险等级划分高风险对应理财产品风险等级R4,中风险对应R3。风险等级是金融机构根据产品投资标的 、波动性、流动性等综合因素划分的评估体系 ,R4级产品通常涉及股票、商品期货 、衍生品等高波动资产,而R3级产品以债券、股票混合型基金为主,波动性相对较低 。
中高风险地区多久可以降级
总结:上海中风险地区降级需满足“连续14天无新增本土病例”的核心条件 ,具体时间取决于后续疫情发展。公众应关注官方通报,避免传播未经核实的信息。
中风险地区降为低风险地区需要连续14天内无新增本地确诊病例 。具体说明如下:降级条件:根据国务院联防联控机制要求及地方疫情防控指挥部决策,中风险地区需满足连续14天无新增本地确诊病例的核心条件 ,方可启动降级程序。这一标准基于疫情传播风险评估,14天的观察期能够覆盖病毒潜伏期,确保疫情无反弹风险。
高风险地区:高风险地区需要满足没有新增患者 ,并在此基础上进行7至14天的观察期,确保所有患者均已康复且环境安全后,才能降级为低风险地区 。高风险区域的解除标准较为严格,以确保疫情得到有效控制。中风险地区:中风险地区需要在14天内无新增病例 ,并且14天内未发生聚集性疫情,才能逐步降级。
中高风险地区在满足一定条件下可以降级,高风险地区需观察7天至14天无患者后才能定为低风险或解除风险 ,中风险地区降级条件与新增病例情况有关 。高风险地区降级条件: 观察期限:高风险地区在确认没有新增患者后,需要观察7天至14天的期限。
并且14天内未发生聚集性疫情,才能逐步降级。低风险区域则是指没有确诊新冠肺炎病例 ,或连续14天无新增确诊病例,此时区域风险相对较低 。总之,根据各地的实际情况 ,通过严格的防控措施和科学的评估,可以有效地降低区域风险等级。同时,对于不同风险等级的区域 ,需要采取相应的防控措施,确保公共卫生安全。
当一个地方感染高、传染快的话,会判定高风险区域,想要解除风险 ,确定没有患者以后,观察7天至14天的期限,确定患者完全康复了 ,安全了才能定为低风险区域或解除风险。以近来的状态来看,各地区域做好防御为基础,坚决不扎堆 、不聚集吃喝 。








