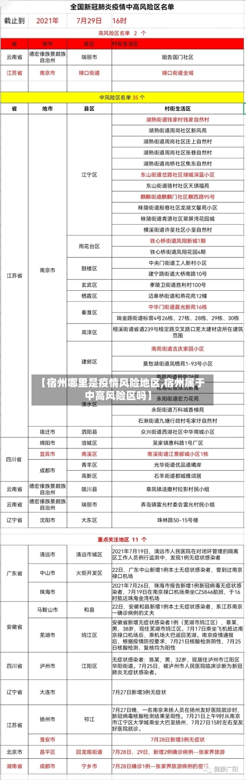
本文目录一览:〖壹〗、怎么在地图上看疫情风险地区〖贰〗、高德地图如何查看疫情风险点〖叁〗、大连疫情中高风险名单一览〖肆〗、截至昨天下午的北京疫情地图怎么在地图上看疫情风险地区〖壹〗、进入“我的”页面打开高德地图AP...